ROHM Semiconductor BD83850GWL Regulator & Charge Pump Inverter

ROHM Semiconductor BD83850GWL Regulator and Charge Pump Inverter is a Boost-switching Regulator and Charge Pump Inverter for small TFT-LCD displays. The device has a wide input voltage range of 2.5V to 4.5V, which is suitable for portable applications. Its small package design is also ideal for miniaturizing the power supply.

Features

  • Wide input voltage range of 2.5V to 4.5V
  • High-frequency operation
  • Output discharge independent ON/OFF signal (STBYP, STBYN)
  • Circuit protection
  • Over current protection (OCP)
  • Short current protection (SCP)
  • Under voltage lockout (UVLO)
  • Thermal shutdown (TSD)
  • Key specifications
    • Input voltage range: 2.5V to 4.5V
    • Output boost voltage: 5.0V (typ)
    • Output inverted voltage: -5.0V (typ)
    • Maximum current: 50mA (max)
    • Operating frequency: 1.0MHz (typ)
    • Efficiency: >85% (typ)
    • Output voltage accuracy: ±2% (typ)
    • Standby current: 1µA (max)

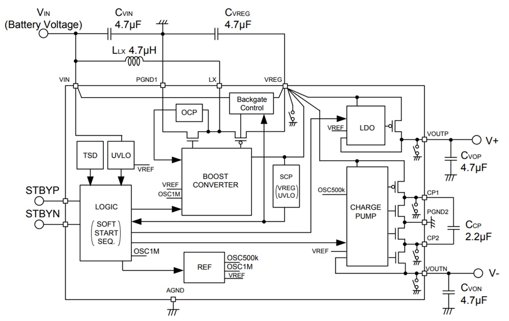
Block Diagram

Block Diagram - ROHM Semiconductor BD83850GWL Regulator & Charge Pump Inverter
發佈日期: 2019-01-08 | 更新日期: 2023-04-05