Nisshinbo ND1160 IO-Link Device Transceiver

Nisshinbo ND1160 IO-Link Device Transceiver functions using the Bi-CMOS process. The high-side, low-side, and push-pull operations can be set based on the logic of the input terminal. This transceiver can detect the status of connected devices. The ND1160 transceiver offers over-current, thermal shutdown, and reverse current protection functions. This transceiver operates from an 8.5V to 36V voltage range and delivers a 200mA minimum output current. The ND1160 transceiver complies with the IO-Link standard. This transceiver is used in sensors, actuators, programmable logic controllers, and light curtains.

Features

  • Uses Bi-CMOS process
  • 200mA minimum output current
  • <500mA over-current protection
  • Thermal shutdown and reverse current protection
  • 8.5V to 36V operating voltage range
  • 100ns output rise/fall time (RL = 2kΩ and CL = 5nF)
  • IO-Link compliant: COM1/2/3 available
  • DFN3030-8-GG (3mm x 3mm x 0.75mm ) package

Applications

  • Sensors
  • Actuators
  • Light curtains
  • Programmable logic controllers

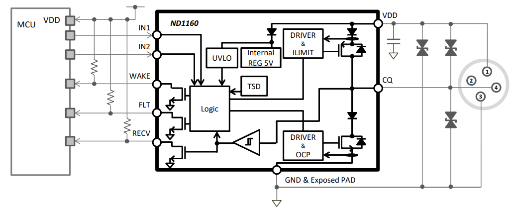
Block Diagram

Block Diagram - Nisshinbo ND1160 IO-Link Device Transceiver

Application Circuit Diagram

Application Circuit Diagram - Nisshinbo ND1160 IO-Link Device Transceiver
發佈日期: 2024-09-25 | 更新日期: 2024-10-04