Skyworks Solutions Inc. Si893x Isolated Amplifiers

Skyworks Solutions Inc. Si893x Isolated Amplifiers are galvanically isolated analog amplifiers and delta-sigma modulators optimized for voltage sensing. The Si893x amplifiers and modulators provide excellent linearity with low offset and gain drift to maintain accuracy over the entire operating temperature range. These isolated devices can deliver accurate measurements even in the presence of high-power switching, as found in motor drive systems and inverters. The Si893x amplifiers feature 0V to 2.5V nominal input voltage, 1µs low signal delay, and 0.16mV typical input offset. 

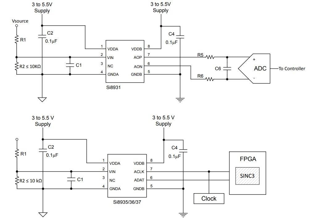
The Si8935, Si8936, and Si8937 amplifiers feature an external clock up to 25MHz, 10MHz internal clock, and 20MHz internal clock, respectively. The output of the Si8935/36/37 comes from a second-order delta-sigma modulator. The output is typically digitally filtered by an MCU or FPGA in the system. Typical applications include industrial, HEV, and renewable energy inverters, AC, brushless, and DC motor controls/drives, automotive onboard chargers, battery management systems, and charging stations.

Features

  • 0 to 2.5V nominal input voltage
  • Modulator clock options
    • External clock up to 25MHz (Si8935)
    • 10MHz internal clock (Si8936)
    • 20MHz internal clock (Si8937)
  • ±0.16mV input offset (typical) (Si8931/2)
  • ±0.4mV input offset (typical) (Si8935/6/7)
  • Excellent drift specifications
    • ±0.5µV/°C typical offset drift (Si8935/6/7)
    • ±0.75µV/°C typical offset drift (Si8931/2)
    • 9ppm/°C typical gain drift
    • 9ppm/°C typical gain drift
  • 0.003% typical nonlinearity (Si8935/6/7)
  • 0.01% typical nonlinearity (Si8931/2)
  • 1µs low signal delay (Si8931/2)
  • ±0.06% typical gain error (Si8931/2)
  • ±0.05% typical gain error (Si8935/6/7)
  • 76dB typical SNR (Si8931/2)
  • 86dB typical SNR (Si8935/6/7)
  • High 75kV/µs common-mode transient immunity
  • Automotive-grade OPNs
    • AIAG-compliant PPAP documentation support
    • IMDS and CAMDS listing support
  • Compact packages
    • 8-pin wide-body stretched SOIC
    • 8-pin narrow-body SOIC
  • -40°C to 125°C temperature range

Applications

  • Industrial, HEV, and renewable energy inverters
  • Variable speed motor control in consumer white goods
  • AC, brushless, and DC motor controls and drives
  • Isolated switch mode and UPS power supplies
  • Automotive onboard chargers, battery management systems (BMS), and charging stations

Videos

Functional Block Diagrams

Block Diagram - Skyworks Solutions Inc. Si893x Isolated Amplifiers

Voltage Sense Application Circuit

Application Circuit Diagram - Skyworks Solutions Inc. Si893x Isolated Amplifiers
發佈日期: 2021-10-01 | 更新日期: 2024-01-29