Skyworks Solutions Inc. SKY66118-11-EK1 Evaluation Board
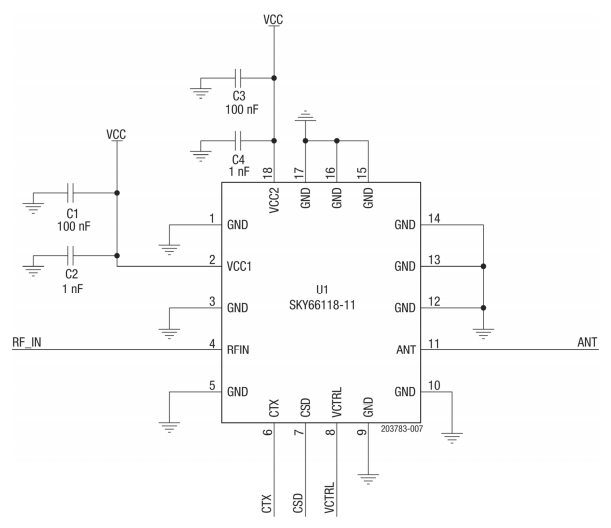
Skyworks Solutions Inc. SKY66118-11-EK1 Evaluation Board is designed for the evaluation of the SKY66118-11 FEM for BLUETOOTH® IoT applications. This FEM is a high-performance, fully integrated RF device designed for Bluetooth, Zigbee®, and Thread applications. Skyworks Solutions Inc. SKY66118-11 FEM is designed for ease of use and maximum flexibility and integrates a +20dBm power amplifier, RF switches, output matching, and harmonic filtering.Schematic Diagram
發佈日期: 2019-09-12
| 更新日期: 2024-02-01
