Skyworks Solutions Inc. SKY66422-11 860 to 930MHz RF Front-End Module
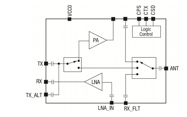
Skyworks Solutions Inc. SKY66422-11 860 to 930MHz RF Front-End Module is designed for high-power Industrial, Scientific, Medical (ISM) band applications operating in the 860 to 930MHz frequency range. The SKY66422-11 is designed for ease of use and maximum flexibility with fully matched 50Ω TX and RX inputs and digital controls compatible with 1.6V to 3.6V CMOS levels.The Skyworks SKY66422-11 RF Front-End Module feature RF blocks that operate over a wide supply voltage range from 2.5 to 3.6V, allowing the device to be used in battery-powered applications over a wide spectrum of the battery discharge curve.
The SKY66422-11 is available in a 16-pin, 3.0mm x 3.0mm x 0.75mm Multi-Chip Module (MCM) package.
Features
- Integrated PA with +20 and +22dBm output power (different BOMs are used to optimize efficiency)
- <2.2dB Integrated low-loss transmit bypass path
- Integrated LNA with noise figure of 1.7dB (typical)
- Single-ended 50Ω transmit/receive RF interface
- 20μsec (typical) Fast turn-on/turn-off time
- 2.5V to 3.6V Supply voltage
- 0.4μA (typical) Sleep mode current
- MCM (16-pin, 3.0 x 3.0 x 0.75mm) NiPdAu plated package (MSL3, 260°C per JEDEC J-STD-020)
Applications
- LP-WAN devices
- Internet of Things
- Smart meters
- Industrial applications
- Range extender
Videos
Block Diagram
發佈日期: 2020-11-30
| 更新日期: 2022-03-11
