SparkFun OpenLog Artemis (without IMU)
SparkFun OpenLog Artemis (without IMU) is an open source data logger that comes preprogrammed to log sensor data automatically. The OpenLog Artemis is an open-source data logger that's preprogrammed to automatically log GPS, serial data, and various pressure, humidity, and distance sensors. This data logger automatically detects, configures, and logs Qwiic sensors. The OLA has four ADC channels available on the edge of the board. On-board RTC has been added to timestamp all the data and voltages up to 2V can be logged with 14-bit precision. The logging output is automatically streamed to both the terminal and the microSD. This data logger can be configured to take readings at 500 times a second, or as slow as 1 reading every 24 hours. The OLA features the Artemis module (Cortex-M4F-based Apollo3 microcontroller). This OpenLog Artemis operates at a 3.3V to 6.5V voltage range (via VIN with an optional external power switch).The OpenLog Artemis automatically scans, detects, configures, and logs various Qwiic sensors plugged into the board and it supports microSD cards formatted as FAT32 as well as the older FAT16 formats up to 32GB. This OpenLog Artemis can use any size microSD card as of firmware version 1.11 and supports exFAT cards in addition to FAT32.
Features
- Ports:
- 1x USB type C
- 1x LiPo battery enabled
- 1x Qwiic enabled I2C with power control
- 1x SWD 2x5 header
- 4x Analog-to-digital
- 14-bit, up to 1900Hz, 2V max (3.3V compatible)
- Serial
- Logging speeds up to 500000bps
- 1x microSD socket
- Support for FAT32 and older FAT16 formats up to 32GB with power control
- RTC with 1mAhr battery backup
- LEDs:
- Power
- LiPo charge indicator
- Serial Tx and Rx
- Status
- Artemis module (Cortex-M4F-based Apollo3 microcontroller):
- Configurable via CH340E and Artemis firmware upload GUI
Specifications
- Operating voltage range:
- 3.3V to 6.5V (via VIN with optional external power switch)
- 5V with USB (via 5V or USB type C)
- 3.6V to 4.2V with LiPo battery (via VBATT or 2-pin JST)
- Built-in MCP73831 single cell LiPo charger
- Minimum 450mA charge rate
- 3.3V (via 3V3)
- 3.3V to 6.5V (via VIN with optional external power switch)
- Current consumption:
- ~20mA (run)
- ~80µA (sleep)
- ~18µA (deep sleep - regulator shut down)
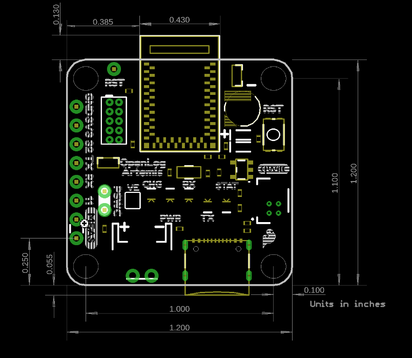
Board Dimensions
Additional Resources
發佈日期: 2022-07-25
| 更新日期: 2022-10-18
