STMicroelectronics A6986 Step-Down Switching Regulator
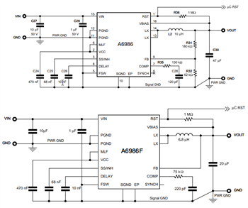
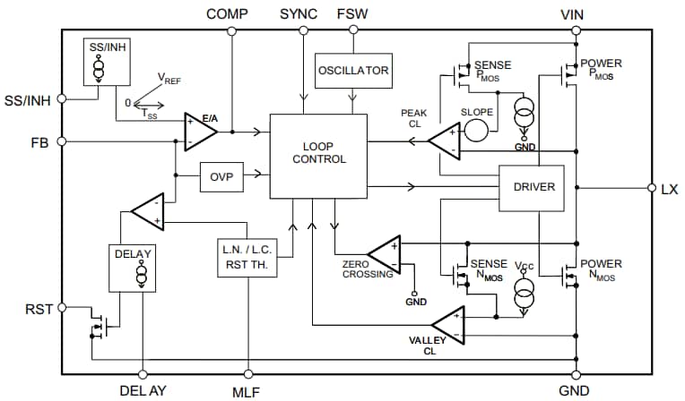
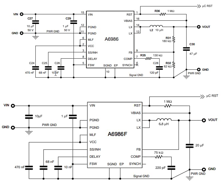
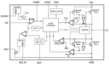
STMicroelectronics A6986 Synchronous Step-Down Switching Regulator is a step-down monolithic switching regulator able to deliver up to 2A DC. The output voltage adjustability ranges from 0.85V to VIN. The 100% duty cycle capability and the wide input voltage range meet the cold crank and load dump specifications for automotive systems. The Low Consumption Mode (LCM) is designed for applications active during car parking, so it maximizes the efficiency at light load with controlled output voltage ripple. The Low Noise Mode (LNM) makes the switching frequency constant and minimizes the output voltage ripple overload current range, meeting the low noise application specification like car audio. The output voltage supervisor manages the reset phase for any digital load (μC, FPGA). The RST open collector output can also implement output voltage sequencing during the power-up phase. The synchronous rectification, designed for high efficiency at medium - heavy load, and the high switching frequency capability make the size of the application compact. Pulse by pulse current sensing on both power elements implements an effective constant current protection.The STMicroelectronics A6986 Step-Down Switching Regulator is offered in a HTSSOP16 package and is AEC-Q100 qualified for use in automotive applications.
Features
- AECQ100 qualification
- 1.5A DC output current
- 4V to 38V operating input voltage
- Low consumption mode or low noise mode
- 30μA IQ at light load (3.3V LCM VOUT)
- 5μA IQ-SHTDWN
- Adjustable fSW (250kHz - 2MHz)
- Output voltage adjustable from 0.85V to VIN
- Embedded output voltage supervisor
- Synchronization
- Adjustable soft-start time
- Internal current limiting
- Overvoltage protection
- Output voltage sequencing
- Peak current mode architecture
- 180mΩ RDS(ON) and 110mΩ RDS(ON)
- Thermal shutdown
Applications
- Designed for automotive systems
- Battery powered applications
- Car body applications (LCM)
- Car audio and low noise applications (LNM)
Additional Resources
Videos
View Results ( 4 ) Page
| 零件編號 | 規格書 | 輸出電流 | 輸出電壓 |
|---|---|---|---|
| A6986F3V3TR | ![]() |
1.5 A | 3.3 V |
| A6986ITR | ![]() |
2 A | 850 mV to 38 V |
| A6986F5V | ![]() |
1.5 A | 5 V |
| A6986TR | ![]() |
2 A | 850 mV to 38 V |
發佈日期: 2014-09-17
| 更新日期: 2025-05-13

