STMicroelectronics L7987L Asynchronous Step-Down Switching Regulator
STMicroelectronics L7987L Asynchronous Step-Down Switching Regulator is able to deliver up to 2A DC with an output voltage range from 0.8 V to almost VIN. The VBIAS pin features an embedded switchover that maximizes the efficiency at light load. An adjustable current limitation is designed to select the inductor RMS current accordingly with the nominal output current. The high switching frequency capability makes the size of the application compact. Pulse-by-pulse current sensing with digital frequency foldback implements an effective constant current protection over the different application conditions. The peak current foldback decreases the stress of the power components in heavy short-circuit conditions.The PGOOD open collector output can also implement output voltage sequencing during the power-up phase. Multiple devices can be synchronized sharing the SYNCH pin to prevent beating noise in low noise applications like sensors with A/D conversion.
Features
- 2A DC output current
- 4.5V to 61V operating input voltage
- RDS,ON = 300mΩ typ.
- Adjustable fSW (250kHz - 1.5MHz)
- Low IQ-SHD (11μA typ. from VIN)
- Low IQ (1mA typ. - VIN 24V - VOUT 3.3V)
- Output voltage adjustable from 0.8V to VIN
- Synchronization
- Adjustable soft-start time
- Adjustable current limitation
- Advanced bootstrap capacitor management for LDO operation
- VBIAS improves efficiency at light load
- PGOOD open collector output
- Output voltage sequencing
- Digital frequency foldback in short-circuit
- Peak current foldback in short-circuit
- Auto-recovery thermal shutdown
Applications
- Designed for 24V bus
- Fail safe tolerant systems
- Programmable logic controllers (PLCs)
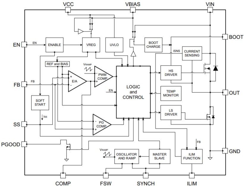
Block Diagram
發佈日期: 2017-01-24
| 更新日期: 2022-11-10
