STMicroelectronics LD1086 Low Drop Positive Voltage Regulators
STMicroelectronics LD1086 Low Drop Positive Voltage Regulators are capable of providing up to 1.5A of output current. Dropout is guaranteed at a maximum of 1.2V at the maximum output current, decreasing at lower loads. The LD1086 is pin-to-pin compatible with older 3-terminal adjustable regulators, but has better performance in terms of drop and output tolerance. Unlike PNP regulators, where a part of the output current is wasted as quiescent current, the LD1086 quiescent current flows into the load, increasing efficiency. Only a 10μF (minimum) capacitor is needed for stability.Features
- Typical dropout of 1.3V at 1.5A
- Three-terminal adjustable or fixed output voltage: 1.8V, 2.5V, 3.3V, 5V, 12V
- Automotive-grade (adjustable VOUT in TO-220 and DPAK packages only)
- Output tolerance of ±1% at 25°C and ± 2% in the full temperature range
- Output current guaranteed up to 1.5A
- Internal power and thermal limit
- Wide operating temperature range - 40°C to 125°C
- Packages available are TO-220, D²PAK, D²PAK/A, DPAK, and DFN8 (4x4)
- Pinout compatibility with standard adjustable voltage regulators
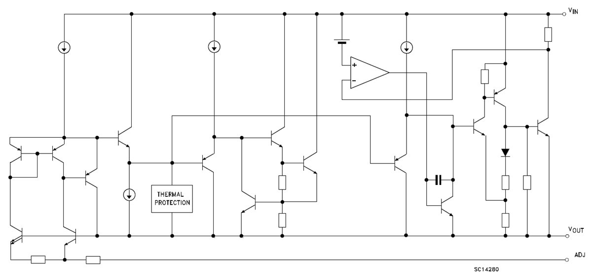
Block Diagram
發佈日期: 2016-03-29
| 更新日期: 2022-03-11
