STMicroelectronics LD59030 High-Accuracy Voltage Regulators
STMicroelectronics LD59030 High-Accuracy Voltage Regulators feature a 1.5V to 5.5V input voltage range and provide 300mA of maximum current. The LD59030 has a typical dropout voltage of 135mV at VOUT = 3.3V and is available in DFN4 1x1 package. The devices allow for maximum space-saving and work with a ceramic capacitor on the output.The LD59030 are suitable for low-power battery-operated applications with an ultralow drop voltage, low quiescent current, and low noise features, together with the internal soft-start circuit and output current fold-back protection. An enable logic control function puts the LD59030 in shutdown mode allowing a total current consumption lower than 0.03μA.
Features
- Input voltage from 1.5 to 5.5V
- Ultralow dropout voltage (135mV typ. at 300mA load)
- Very low quiescent current (28μA typ. at no load, 0.03μA typ. in off mode)
- Internal current fold-back
- Output voltage tolerance: ±1% @ 25°C
- 300mA guaranteed output current
- Wide range of output voltages available on request from 0.8V up to 5.0V in 50mV step
- High PSRR: 75dB@1kHz
- Logic-controlled electronic shutdown
- Internal soft-start
- Optional output voltage discharge feature
- Compatible with ceramic capacitor COUT = 0.47μF
- Thermal protection
- Available in DFN4 1x1
- Operating temperature range: -40°C to 125°C
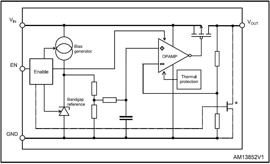
Block Diagram
發佈日期: 2017-11-27
| 更新日期: 2024-04-23
