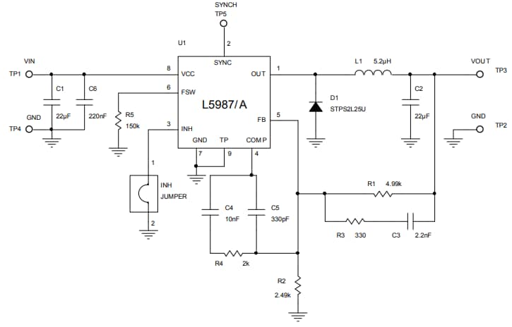
STMicroelectronics STEVAL-ISA201V1 Evaluation Board
STMicroelectronics STEVAL-ISA201V1 Evaluation Board provides a fully functional step-down switching regulator with an output current of up to 3A. The STEVAL-ISA201V1 integrates the L5987 step-down switching regulator together with all the external components required for a typical application. The rated voltage of the input capacitor and the Schottky diode rectifier repetitive peak reverse voltage are both 25V. This renders the board capable of covering the entire 2.9V-18V input voltage range of the L5987 device.Features
- 1.8V, up to 3A DC output current
- 2.9V to 18V input voltage
- Output voltage adjustable from 0.6 V to VIN
- 430kHz switching frequency and programmable in the range 250kHz to 1MHz
- Internal soft-start and inhibit
- 100% duty cycle low dropout operation
- Zero-load current operation
- Overcurrent and thermal protection
- VFQFPN8 (3mm x 3mm) package
- RoHS compliant
STEVAL-ISA201V1 Circuit Schematic
發佈日期: 2017-06-21
| 更新日期: 2022-03-10
