STMicroelectronics STEVAL-ISB017V1 STC3117 Evaluation Board
STMicroelectronics STEVAL-ISB017V1 STC3117 Evaluation Board is used to evaluate the STC3117. The STC3117 includes the OptimGauge™ algorithm for accurate battery state-of-charge (SOC) monitoring. It also tracks battery parameter changes with operation conditions, temperature, and aging, and it allows the application to get a battery state-of-health (SOH) indication. An alarm output signals low SOC or low voltage conditions and also indicates fault conditions like a missing or swapped battery.Features
- Patented OptimGauge™ algorithm for accurate battery capacity calculation
- Robust initial open-circuit-voltage (OCV) measurement at power up
- Programmable low battery alarm
- Missing/swapped battery detection
- Average current internal calculation
- End-of-Charge detection
- Internal temperature sensor
- Battery swap detection with protection against false battery insertion
- Low power 40µA in voltage-only, 2uA max. in standby mode
- 1.49mm x 1.594mm 9-bump CSP package
- RoHS compliant
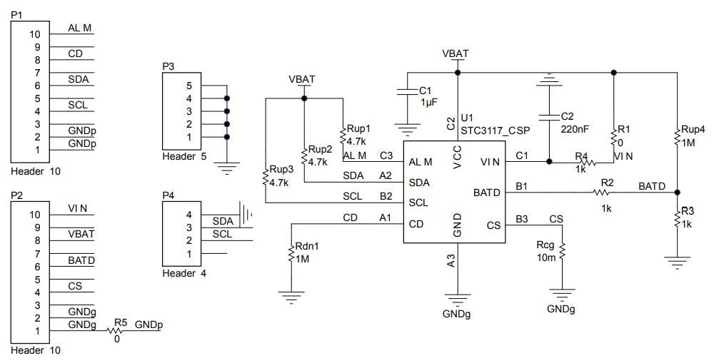
Schematic
Related Products
發佈日期: 2018-08-02
| 更新日期: 2023-02-13
