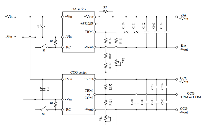
TDK-Lambda CCG DC/DC Converter Evaluation Board
TDK Lambda CCG DC/DC Converter Evaluation Board is a tool that facilitates a quick and easy way to mount and test the CCG15 and CCG30 series single- or dual-output isolated modules. The evaluation board also has a dedicated slot for an i3A series non-isolated module, allowing for a multi-output test board configuration. It takes advantage of the wide output adjustability of the i3A series through the provided on-board potentiometer. The board, however, does not have any mounted boards. This allows the user to select the specific modules that will fit application needs.Features
- Evaluates CCG15 and CC30 single- and dual-output isolated modules
- Dedicated slot for i3A non-isolated modules
- Multi-output test board configuration
- Wide output adjustability
- No mounted boards
Schematic
發佈日期: 2020-07-27
| 更新日期: 2024-09-03
