CH201感測器以1.62V至1.98V電壓範圍運行,程式時間為60ms。此距離感測器採用8引腳平面網格陣列(LGA)封裝及3.5mm x 3.5mm x 1.26mm尺寸。典型應用包括無人機及機械人、擴增實境/虛擬現實及遊戲、避障及手勢控制。
特點
- 快速準確的測距:
- 操作範圍:20cm至5m
- 最佳化用於遠距離或短距感測應用的可程式模式
- 可自訂視場(FoV),最大180°
- 多物體偵測
- 可在任何照明條件下工作,包括全陽光至完全黑暗
- 對物體顏色不敏感,可偵測光學透明表面(玻璃、透明塑膠等)
- 易於整合:
- 用於接收及傳輸的單感測器
- 1.8V單電源電壓
- I2C快速模式相容介面及資料速率高達400kHz
- 專用可程式範圍中斷引腳
- 獨立於平台的軟件驅動程式支援一站式測距
- 微型整合式封裝:
- 與標準SMD迴流相容
- 運行進階超聲固件的低功率SoC
- 操作溫度範圍:-40°C至85°C
- 超低電源電流:
- 1個樣本/秒:
- 7.5µA(最大1m範圍)
- 13.5µA(最大5m範圍)
- 25個樣本/秒:
- 63µA(最大1m範圍)
- 247µA(最大5m範圍)
- 1個樣本/秒:
應用
- 家庭/建築自動化及個人電子產品中的使用者存在偵測
- 避障
- 機械人及無人機
- 超低功率遠端存在感測節點
- 擴增實境/虛擬現實及遊戲
- 手勢控制
- 液位感測及貨架存貨監控
規格
- 1.62V至1.98V操作電壓範圍
- 3.5mm x 3.5mm x 1.26mm尺寸
- 8引腳LGA封裝
- 60ms程式時間
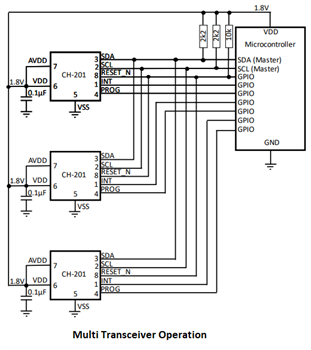
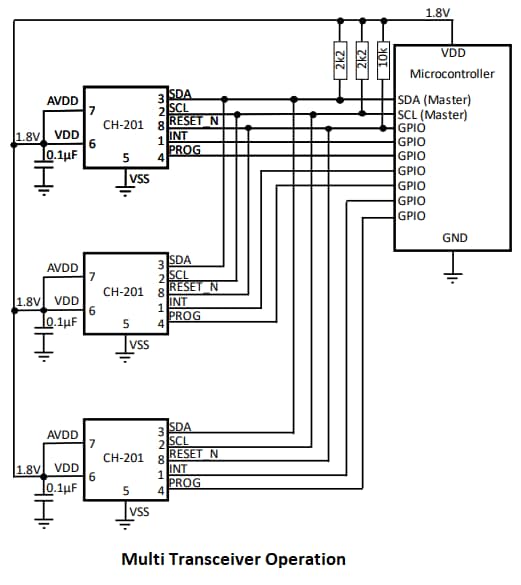
方塊圖
發佈日期: 2020-08-27
| 更新日期: 2024-09-03

