TE Connectivity / Measurement Specialties KMXP AMR線性位置感測器

TE Connectivity Measurement Specialties KMXP異向性磁電阻 (AMR) 線性位置感測器提供高解析度和高精準度的感測功能,在1 mm至5 mm的距離下準確度達10 μm至50 μm。TE KMXP感測器使用非接觸式的測量,精準度比常用的霍爾感測器更高,是專為需要在高溫(最高達150°C)和其他嚴峻環境下可靠準確進行測量的應用所設計。

特點

  • 高解析度、高精準度的MR感測器,採用非接觸式測量
    • 可在1 mm至5 mm的距離下提供10 μm至50 μm的準確度
  • 採用DFN封裝,適合任何的PCB組裝製程
  • 以帶狀與卷狀封裝提供,方便整合
  • 提供垂直或平面焊接版本,感測器側壁厚度小,能為應用提供較大的空隙
  • 作業溫度最高150°C,抗EMC,可在骯髒環境下使用,防髒、防油、防塵

應用

  • 非接觸式線性或角度位置測量
    • 工業機械
      • 鋸切或鑽孔設備
    • 醫療用高精度機械控制
      • 平台控制
      • 進階義肢操控
      • 精密導管
      • X光設備
      • 注射幫浦
    • 工業自動化機器人

應用示例

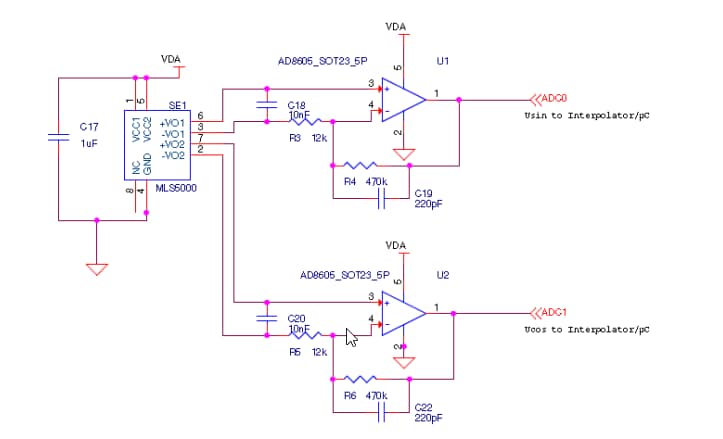
應用電路圖 - TE Connectivity / Measurement Specialties KMXP AMR線性位置感測器

Infographic

資訊圖 - TE Connectivity / Measurement Specialties KMXP AMR線性位置感測器
發佈日期: 2019-02-15 | 更新日期: 2025-10-31