Texas Instruments DRV8313 Triple Half-H-Bridge Driver
Texas Instruments DRV8313 Triple Half-H-Bridge Driver provides three individually controllable half-H-bridge drivers. It is intended to drive a three-phase brushless dc motor, though it can also be used to drive solenoids or other loads. Each output driver channel consists of N-channel power MOSFETs configured in a half-H-bridge configuration. The design brings the ground terminals of each driver to pins, to allow one to perform current sensing on each output. Current-limit circuitry or other functions are possible uses of an uncommitted comparator. The DRV8313 can supply up to 2.5A peak or 1.75A RMS output current per channel (with proper PCB heatsinking at 24V and 25°C) per half-H-bridge. The device provides internal shutdown functions for overcurrent protection, short-circuit protection, under-voltage lockout, and overtemperature. The DRV8313 comes in a 28-pin HTSSOP PowerPAD package.Features
- Three Half-H-Bridge driver IC
- Drives 3-phase brushless DC motors
- Individual Half-Bridge control
- Pins for low-side current sensing
- Low MOSFET on-resistance
- 2.5A maximum drive current at 24V, 25°C
- An uncommitted comparator can be used for current limit or other functions
- Built-in 3.3V 10mA LDO regulator
- 8V to 60V operating supply voltage range
- Thermally enhanced surface-mount package
Applications
- HVAC motors
- Consumer products
- Office automation machines
- Factory automation
- Robotics
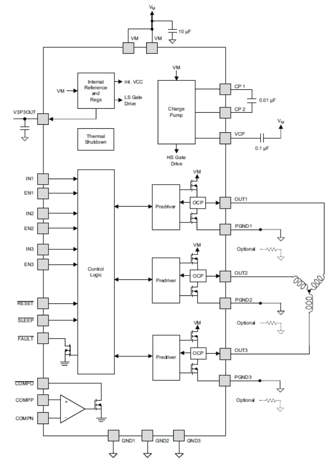
Block Diagram
Additional Resources
- Cost-Effective 3-Phase Brushless DC Drive for Sensor-Less Trapezoidal Control
- EnDat 2.2 System
- Single Chip Drive for Industrial Communications and Motor Control
- 2.5 A Integrated Sensored BLDC Motor Controller
- ARM MPU with Integrated BiSS C Master Interface
- ARM MPU with Integrated HIPERFACE DSL Master Interface
- Sercos III Slave For AM437x Communication Development Platform
TI Reference Designs Library
發佈日期: 2013-01-21
| 更新日期: 2022-03-11
