Texas Instruments ADS1288 Low-Power Delta-Sigma ADCs
Texas Instruments ADS1288 Low-Power Delta-Sigma Analog-to-Digital Converters (ADCs) are 32-bit ADCs designed for seismology equipment that require low power consumption to extend battery run time. These ADCs, with a Programmable Gain Amplifier (PGA) and Finite Impulse Response (FIR) filter, operate on the principle of oversampling. The ADS1288 ADCs feature 125SPS to 2000SPS data rates, SYNC input, a two-channel multiplexer, general-purpose digital I/Os, and offset and gain calibration.The ADS1288 ADCs support 3.3V operation to reduce device power consumption. These ADCs are available in a 5mm x 5mm compact VQFN package and are fully specified over the -40°C to 85°C ambient temperature range. The ADS1288 ADCs are used in energy exploration, death sciences and geology, passive seismic monitoring, and precision instrumentation.
Features
- Dynamic range:
- 1500SPS PGA gain (122dB, typical)
- 500SPS buffer operation (122dB, typical)
- Power consumption:
- 5mW typical for PGA operation
- 3mW typical for buffer operation
- <-120dB typical THD
- 120dB typical CMRR
- Flexible digital filter:
- High-pass filter
- Linear or minimum phase
- Selectable since + FIR + IIR
- 125SPS to 2000SPS data rates
- 1 to 64 PGA gains
- SYNC input
- Clock error compensation
- Offset and gain calibration
- Two-channel multiplexer
- 5V, 3.3V, or ±2.5V analog supply operation
Applications
- Energy exploration
- Death sciences and geology
- Passive seismic monitoring
- Precision instrumentation
Functional Block Diagram
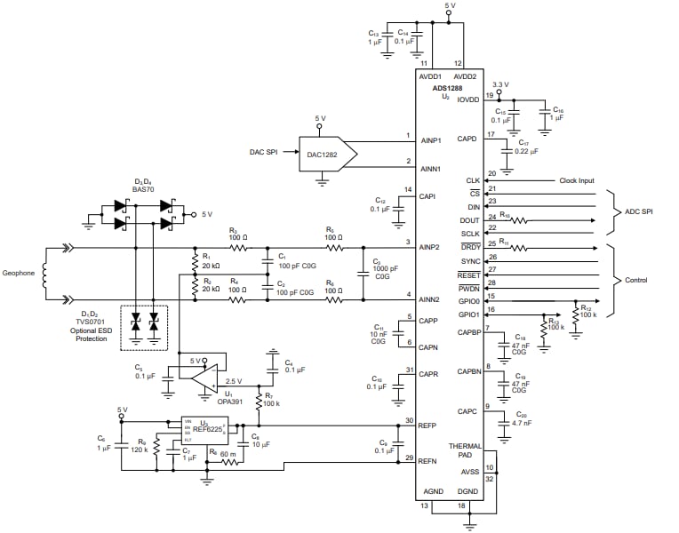
Geophone Input Application
發佈日期: 2024-04-24
| 更新日期: 2024-05-02
