Texas Instruments ADS8686S 16-Bit Analog-to-Digital Converter (ADC)
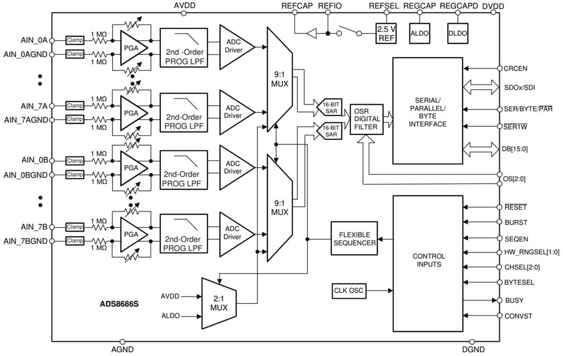
Texas Instruments ADS8686S 16-Bit Analog-to-Digital Converter (ADC) is a 16-channel data acquisition (DAQ) system based on a dual simultaneous-sampling, 16-bit successive approximation register (SAR) ADC. The ADS8686S features a complete analog front-end for each channel with an input clamp, 1MΩ input impedance, an independently programmable gain amplifier (PGA), a programmable low-pass filter, and an ADC input driver. The device also features a low-drift, precision reference with a buffer to drive the ADCs. A flexible digital interface supporting serial, parallel, and byte communication enables the device to be used with various host controllers.The Texas Instruments ADS8686S can be configured to accept ±10V, ±5V, or ±2.5V bipolar inputs with a 20% over-range option using a single 5V supply. The high input impedance directly connects sensors and transformers, thus eliminating the need for external driver circuits. The ADS8686S has a highly configurable channel sequencer to reduce the sequencing overhead on the backend controller or processor. The high performance and accuracy, along with zero-latency conversions offered by this device, make the ADS8686S an excellent choice for multiple industrial applications.
Features
- 16-channel, 16-bit ADC with integrated analog front-end
- Dual simultaneous sampling: 8x2 channels
- Supply
- 5V analog
- 1.8V to 5V digital
- Constant 1MΩ input impedance front-end
- Independently programmable input ranges with 20% over-range
- Programmable low-pass filter
- 15kHz, 39kHz, 376kHz
- Excellent DC and AC performance
- On-chip reference and reference buffer
- Excellent over-temperature performance
- Overvoltage input clamp with 8kV ESD
- Optional cyclic redundancy check (CRC) error checking
- On-chip self-diagnostic function
- -40°C to +125°C temperature range
Applications
- Multifunction relays
- Servo drive position sensors
- Analog input modules
- Data acquisition (DAQ)
Functional Block Diagram
發佈日期: 2020-09-16
| 更新日期: 2024-08-20
