Texas Instruments AFE4900超低功率整合類比前端

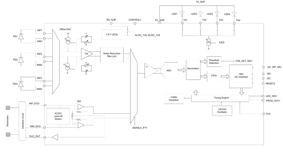
Texas Instruments AFE4900超低功率整合類比前端 (AFE) 是專為用於擷取同步式心電圖 (ECG) 和光體積變化描記圖法 (PPG) 的訊號所設計。同步式PPG訊號鏈支援四個切換式發光二極體 (LED) 和最多三個光電二極體 (PD)。全整合式LED驅動器可控制電流最高200 mA的LED。光電二極體的電流會經由轉換阻抗放大器 (TIA) 轉換為電壓,然後透過類比轉數位轉換器 (ADC) 加以數位化。相同的ADC還能連接到內含儀器放大器 (INA) 和可編程增益的ECG訊號鏈。ECG輸入腳位可用右腿驅動器 (RLD) 放大器進行設定。AFE4900支援AC和DC斷線偵測架構。128樣本先進先出 (FIFO) 區塊可儲存PPG和ECG階段的ADC程式碼,並使用I2C或序列編程介面 (SPI) 讀出。

特點

  • 同步擷取PPG、ECG訊號,資料傳輸速率高達1 kHz
  • ECG訊號鏈:
    • 單獨擷取ECG,速率高達4 kHz
    • 輸入偏壓:1導線ECG,含RLD偏壓
    • 可程式INA增益:2至12
    • 輸入雜訊(1 Hz至150 Hz):2.5 µVrms(1 kHz資料傳輸速率下)、1.25 µVrms(4 kHz資料傳輸速率下)
    • AC、DC斷線偵測:12.5 nA至100 nA
  • PPG接收器:
    • 支援三個分時多工PD輸入
    • 24位元顯示來自PD的電流
    • 每個環境LED的TIA輸入含DC偏移減去DAC(最高±126 µA)
    • ADC輸出含數位環境減去
    • 雜訊濾波器,含可程式頻寬
    • 轉換阻抗增益:10 kΩ至2 MΩ
    • 動態範圍最高100dB
    • 接收器可在單純PPG模式下以將近1 µA/Hz取樣率運作
    • 關機模式:約0µA
  • PPG發射器:
    • 四個共陽極組態的LED
    • 8位元LED,電流最高200 mA
    • 可觸發兩個並聯LED的模式
    • 可程式LED開啟時間
    • 同時支援三個LED的SpO2或多波長HRM
    • 平均電流30 µA,適用於一般心率監控情境:
      • 20mA安定,60 µs脈衝持續時間,25 Hz取樣率
  • 時脈使用外部或內部時鐘
  • FIFO含128樣本深度,適用於ECG和PPG
  • I2C、SPI™介面:可由腳位選擇
  • 作業溫度範圍:-20°C至+70°C
  • 2.6mm × 2.1mm、0.4mm間距DSBGA封裝
  • 供電:
    • 接收:1.8V至1.9V(LDO旁路),2.0V至3.6V(LDO啟用)
    • 傳送:3V至5.25V
    • IO:1.7V至Rx_SUP

應用

  • 預估血壓的同步PPG、ECG
  • 穿戴式裝置、聽戴式裝置的HRM
  • 心率變異 (HRV)
  • 脈搏血氧 (SpO2) 測量

方塊圖

結構圖 - Texas Instruments AFE4900超低功率整合類比前端
發佈日期: 2018-07-13 | 更新日期: 2022-11-10