Texas Instruments BQ24314/BQ24316 Charger Front End Protection ICs
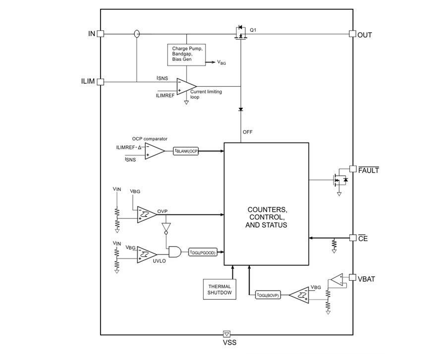
Texas Instruments BQ24314/BQ24316 Charger Front End Protection ICs protect Li-ion batteries from failures of the charging circuit. These highly integrated circuits continuously monitor the input voltage, the input current, and the battery voltage. The IC immediately removes power from the charging circuit by turning off an internal switch in the case of an input overvoltage condition. Additionally, the device limits the system current at the threshold value, and if the overcurrent persists, it switches the pass element OFF after a blanking period. The IC also monitors its die temperature and switches off if it becomes too hot, and the input overcurrent threshold is user-programmable. The Texas Instruments BQ24314/BQ24316 can be controlled by a processor, providing status information about fault conditions to the host.Features
- Provides Protection for Three Variables
- Input Overvoltage, With Rapid Response in <1µs
- User-Programmable Overcurrent With Current Limiting
- Battery Overvoltage
- 30V Maximum Input Voltage
- Supports up to 1.5A Input Current
- Robust Against False Triggering Due to Current
- Transients
- Thermal Shutdown
- Enable Input
- Status Indication – Fault Condition
- Available in Space-Saving Small 8-Pin 2×2 SON and 12-Pin 4×3 SON Packages
Applications
- Mobile Phones and Smart Phones
- PDAs
- MP3 Players
- Low-Power Handheld Devices
- Bluetooth™ Headsets
Block Diagram
發佈日期: 2008-02-26
| 更新日期: 2025-06-25
