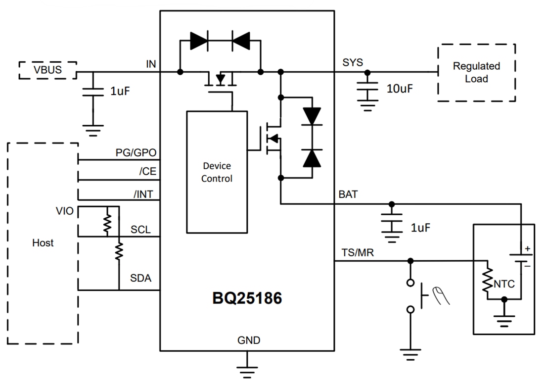
Texas Instruments BQ25186 Linear Battery Charger IC
Texas Instruments BQ25186 Linear Battery Charger IC focuses on a small solution size and low quiescent current to extend battery life. The device is available in a small, leadless package with a thermal pad. It can support up to 1A charging and system loads of up to 3A. The battery uses a LiFePO4 or standard Li-ion charge profile with three phases: constant current, precharge, and constant voltage. Thermal regulation provides the maximum charge current while managing the device's temperature. The charger is also optimized for battery-to-battery charging with 3V minimum input voltage operation and can withstand 25V absolute maximum line transients. The Texas Instruments BQ25186 offers a wide operational VIN range for high-impedance sources such as solar cells and wireless power. The device integrates a single push-button input to reduce the total solution footprint.Features
- 1A linear battery charger
- 3.0V to 18V input voltage operating range for battery-to-battery charging, USB adapters, and high-impedance sources
- Configurable battery regulation voltage with 0.5% accuracy from 3.5V to 4.65V in 10mV steps
- Li-ion, Li-Poly, and LiFePO4 chemistry compatible
- 5mA to 1A configurable fast charge current
- 115mΩ battery FET ON resistance
- 55mΩ battery FET ON resistance
- Up to 3A discharge current to support high system loads
- Configurable NTC charging profile thresholds, including JEITA support
- Power path management for powering the system and charging the battery
- Regulated system voltage (SYS) ranging from 4.4V to 5.5V, in addition to battery voltage tracking
- Battery tracking input voltage dynamic power management (VINDPM) for high-impedance input sources
- Ultra-low quiescent current
- 15nA shutdown mode
- 3.2µA ship mode with button press wake
- 4µA in battery-only mode
- 30µA input adapter IQ in sleep mode
- One push-button wake-up and reset input
- Integrated fault protection
- Input overvoltage protection (VIN_OVP)
- Battery short protection (BATSC)
- Battery overcurrent protection (BATOCP)
- Input current limit protection (ILIM)
- Thermal regulation (TREG) and thermal shutdown (TSHUT)
- Battery thermal fault protection (TS)
- Watchdog and safety timer fault
Applications
- TWS headset and charging case
- Smart glasses, AR, and VR
- Smartwatches and other wearable devices
- Retail automation and payment
- Building automation
Simplified Schematic
發佈日期: 2025-03-24
| 更新日期: 2025-04-18
