Texas Instruments BQ27Z558EVM-084 Evaluation Module
Texas Instruments BQ27Z558EVM-084 Evaluation Module is designed to evaluate the BQ27Z558 battery gauge with Impedance Track™ technology. The BQ27Z558 batterys' gas gauge communicates through I2C-compatible and HDQ one-wire interfaces. This evaluation module operates at a 3.6V typical input voltage. The circuit module includes the BQ27Z558 integrated circuit (IC) and all other components necessary to monitor and predict capacity for 1-series cell lithium-ion (Li-ion) or lithium-polymer (li-polymer) batteries. This module is ideal for smartphones, digital still cameras and video cameras, tablet computing, portable and wearable health devices, and mobile audio devices.Features
- Complete evaluation system for the BQ27Z558 gas gauge with Impedance Track™ technology
- Populated circuit module for quick setup
- Personal Computer (PC) software that allows configuring and data logging for system analysis
- 1.2V I/O I2C communication
Applications
- Smartphones
- Digital still cameras and video cameras
- Tablet computing
- Portable and wearable health devices
- Portable audio devices
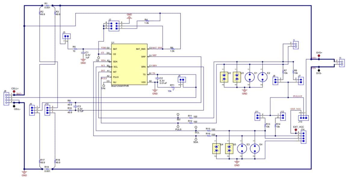
Schematic
發佈日期: 2024-01-16
| 更新日期: 2024-02-09
