Texas Instruments bq2946xx Overvoltage Protection Devices
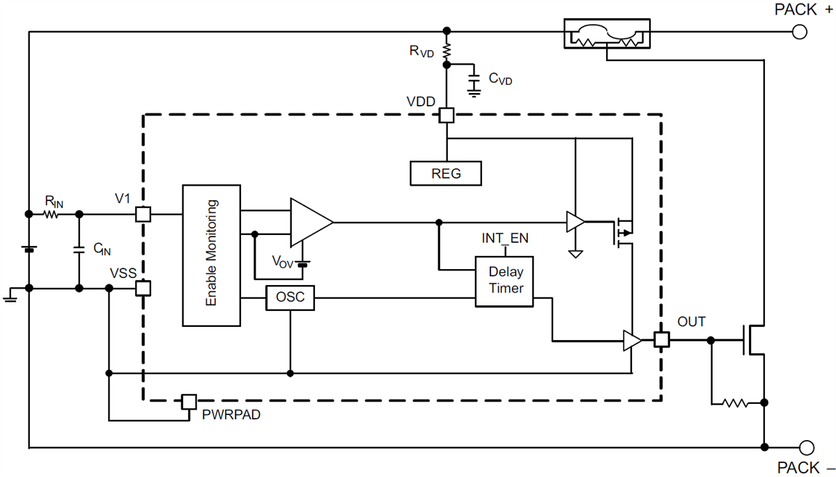
Texas Instruments bq2946xx Overvoltage Protection Devices are a secondary-level overvoltage monitor and protector for Li-Ion battery pack systems. The cell is monitored for overvoltage condition and triggers an internal counter once the OVP threshold is exceeded. After a fixed set delay, the out is transitioned to a high level. The output is reset if the cell voltage drops below the set threshold minus the hysteresis. Texas Instruments bq2946xx Overvoltage Protection Device applications include second-level protection in Li-Ion battery packs in tablets, slates, and portable equipment and instrumentation.Features
- Single-cell overvoltage monitor for secondary protection
- Fixed programmable delay timer
- Fixed Overvoltage Protection (OVP) Threshold
- Available range of 3.85V to 4.6V
- 4s or 6.5s fixed OVP delay option
- ±10mV high-accuracy OVP
- Low power consumption ICC ≈ 1µA (VCELL(ALL) <VPROTECT)
- <100nA low leakage current per cell input
- Small Package Footprint
- 6-Pin SON
Applications
- Second-Level Protection in Li-Ion Battery Packs in
- Tablets
- Slates
- Portable equipment and instrumentation
TI Reference Design Library
Functional Block Diagram
Learn More About
發佈日期: 2015-09-03
| 更新日期: 2025-10-31
