Texas Instruments bq4050 1-4 Series CEDV Battery Fuel Gauge
Texas Instruments bq4050 1-4 Series CEDV Battery Fuel Gauge incorporates Compensated End-of-Discharge Voltage (CEDV) technology. This device is a highly integrated, accurate, 1-series to 4-series cell gas gauge and protection solution, enabling autonomous charger control and cell balancing. The bq4050 provides a fully integrated pack-based solution with a flash programmable custom reduced instruction set CPU (RISC). This device also includes safety protection and authentication for Li-Ion and Li-Polymer battery packs. The bq4050 gas gauge communicates via an SMBus-compatible interface. The device combines an ultra-low power, high-speed TI bqBMP processor, high-accuracy analog measurement capabilities, integrated flash memory, an array of peripheral and communication ports. The bq4050 also features an N-CH FET drive and an SHA-1 Authentication transform responder, making this a complete, high-performance battery management solution.Features
- High-side protection N-CH FET drive enables serial bus communication during fault conditions
- Cell balancing with internal bypass optimizes battery health
- Diagnostic lifetime data monitor and black box recorder for failure analysis
- A full array of programmable protection features (voltage, current, temperature)
- Analog front end with two independent ADCs
- Simultaneous current and voltage sampling
- High-accuracy coulomb counter with input offset error < 1µV (typical)
- JEITA charge algorithms support smart charging
- Supports Battery Trip Point (BTP) function for Windows® integration
- LED display for state of charge and battery status indication
- 100KHz SMBus v1.1 communications interface for programming and data access with alternate 400KHz mode
- SHA-1 authentication responder for increased battery pack security
- Compact 32-pin VQFN package (RSM)
Applications
- Notebooks
- Medical and test equipment
- Portable instrumentation
- Cordless vacuum cleaners and vacuum robots
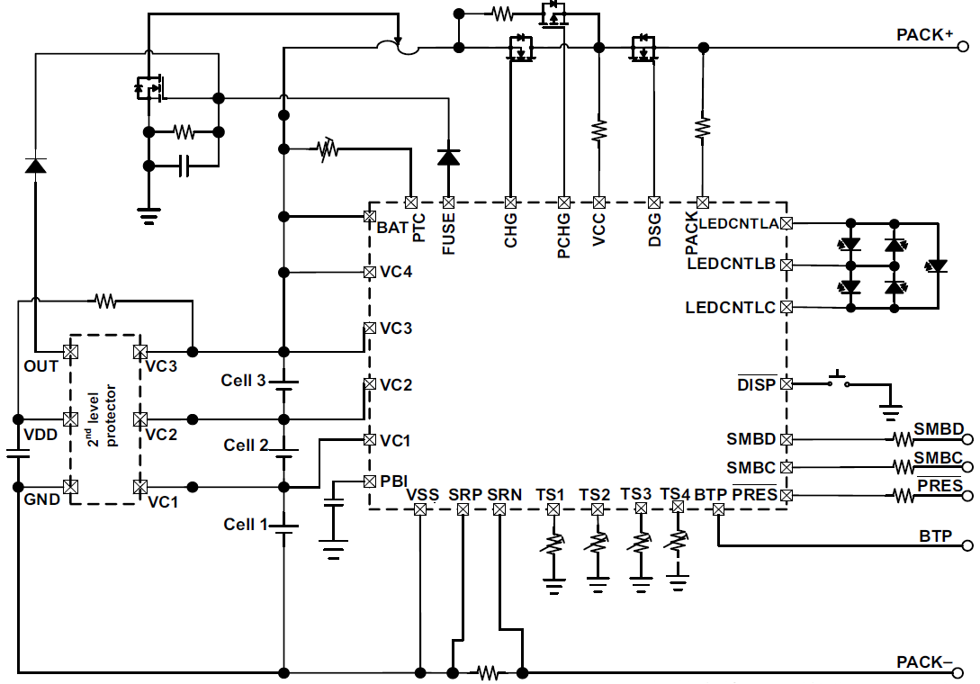
Simplified Schematic
發佈日期: 2016-06-30
| 更新日期: 2022-03-11
