Texas Instruments BUF802 High-Speed Operational Amplifier
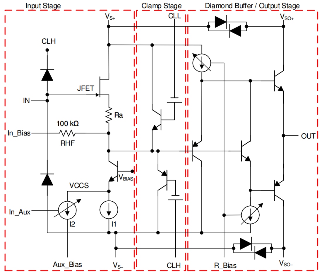
Texas Instruments BUF802 High-Speed Operational Amplifier is an open-loop, unity gain buffer with a JFET-input stage that offers low-noise, high-impedance buffering for data acquisition system (DAQ) front-ends. The BUF802 supports DC to 3.1GHz of bandwidth while providing excellent distortion and noise performance across the frequency range.The BUF802 may be used in a composite loop with a precision amplifier in applications requiring higher precision performance. The BUF802 uses an innovative architecture to simplify the design of high-precision, wide-bandwidth composite loops.
The Texas Instruments BUF802 features an adjustable quiescent current pin, enabling designers to trade bandwidth and distortion for a lower quiescent current, thus making the part suitable across a wide frequency range. The BUF802 has integrated input and output clamps to protect the device and its subsequent signal chain from overdrive voltages.
Features
- 3.1GHz large-signal bandwidth (1 VPP)
- 7000V/µs slew rate
- 2.3nV/√Hz input voltage noise
- 0.7ns 1% settling time
- 50GΩ || 2.4pF input-impedance
- Capable of driving 50Ω load
- Adjustable quiescent current for power and performance trade-off
- Integrated input and output clamp with fast overdrive recovery
- ±4.5V to ±6.5V voltage supply
Applications
- Oscilloscope front-end
- High-frequency data acquisition
- High input-impedance and high slew rate T&M systems
- Oscilloscope encoder and front-end add-on cards
- Active probes
- Non-destructive testing (NDT)
Functional Block Diagram
發佈日期: 2022-03-02
| 更新日期: 2022-09-14
