Texas Instruments DRV81004-Q1 4-Channel Low-Side Driver
Texas Instruments DRV81004-Q1 4-Channel Low-Side Driver with integrated diagnostic and protection functions is designed for low supply voltage operation. This driver can support 470mA current per output when all eight channels are ON simultaneously. The DRV81004-Q1 driver includes a 16-bit Serial Peripheral Interface (SPI) that controls and diagnoses the loads and devices. This driver features two parallel inputs with mapping functionality, fail-safe activation in limp home mode, and a 42V minimum drain to source claiming voltage. The DRV81004-Q1 driver is qualified for automotive applications. This driver is used in applications, including HVAC control, automotive Body Control Modules (BCMs), automotive lighting, Vehicle Control Units (VCUs), pneumatic valves, and general-purpose relay drivers.Features
- 3V to 40V analog supply voltage:
- Cranking capability down to 3V
- Supports LV124 automotive standard
- 3V to 5.5V digital supply voltage:
- Compatible with 3.3V and 5V microcontrollers
- 42V minimum drain to source clamping voltage
- 700mΩ typical RDS(ON) at 12V, 25°C
- 470mA current per output at 85°C, with all channels ON
- 2 parallel inputs with mapping functionality
- Fail-safe activation in limp home mode using nSLEEP and IN pins
- Low-current sleep mode:
- <3μA using nSLEEP pin
- 16-bit SPI interface for control and diagnosis:
- Daisy Chain capability
- Compatible with 8-bit SPI devices
- Supports various protection functions:
- Reverse battery protection
- Short circuit to ground and battery protection
- Stable behavior at under voltage conditions
- Overcurrent latch OFF
- Overtemperature warning
- Thermal shutdown latch OFF
- Overvoltage protection
- Loss of battery and loss of ground protection
- Electrostatic Discharge (ESD) protection
- Supports diagnostic functions:
- Diagnostic information via SPI register
- Over load detection in the ON state
- Open load detection in the OFF state
- Input and output status monitor
Applications
- HVAC controls
- Automotive lighting
- Pneumatic valves
- Automotive Body Control Modules (BCMs)
- Gasoline and diesel engines
- Vehicles Control Units (VCUs)
- Programmable Logic Controllers (PLCs)
- General-purpose relay drivers
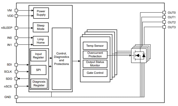
Functional Block Diagram
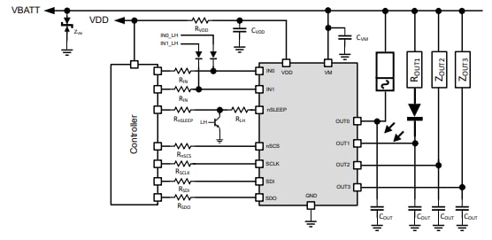
Application Schematic Diagram
Additional Resource
發佈日期: 2025-01-21
| 更新日期: 2025-05-06
