Texas Instruments FDC2x1x/-Q1 Capacitance-to-Digital Converter
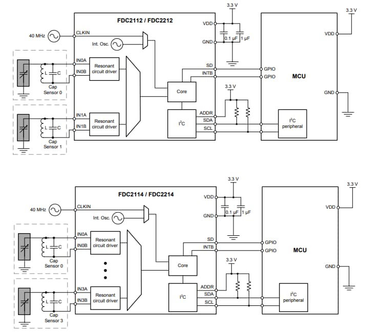
Texas Instruments FDC2x1x/FDC2x1x-Q1 28- or 12-Bit Capacitance-to-Digital Converters are a multi-channel family of noise- and EMI-resistant, high-resolution, high-speed capacitance-to-digital converters for implementing capacitive sensing solutions. These devices employ an innovative narrow-band based architecture to offer high rejection of noise and interferers while providing high resolution at high speed. The FDC221x/FDC221x-Q1 is optimized for up to 28 bits of high resolution. The Texas Instruments FDC211x/FDC211x-Q1 offers a fast sample rate, up to 13.3ksps, for easy implementation of applications that use fast-moving targets. The large maximum input capacitance of 250nF allows for the use of remote sensors, as well as for tracking environmental changes over time, temperature, and humidity. The FDC2x1x/FDC2x1x-Q1 devices are AEC-Q100 qualified for automotive applications.Features
- EMI-resistant architecture
- Maximum output rates (one active channel)
- 13.3ksps (FDC2112, FDC2114)
- 4.08ksps (FDC2212, FDC2214)
- 250nF (at 10kHz with 1mH inductor) maximum input capacitance range
- 10kHz to 10MHz sensor excitation frequency range
- Number of channels: 2, 4
- Up to 28 bits of resolution
- 0.3fF at 100sps system noise floor
- 2.7V to 3.6V supply voltage range
- 2.1mA active power consumption
- 35µA low-power sleep mode
- 200nA shutdown rating
- I2C interface
- -40°C to +125°C temperature range
Applications
- Proximity sensor
- Gesture recognition
- Level sensor for liquids, including conductive ones such as detergent, soap, and ink
- Collision avoidance
- Rain, fog, ice, and snow sensor
- Automotive door and kick sensors
- Material size detection
Videos
Learn More About
- Sensor Resources
- Sensing Technologies
- White Paper: Sensing the World More Accurately
- Texas Instruments Sensing Solutions
- Noise-immune Capacitive Proximity Sensor System
- Low-Power Touch Through Glass
- High Temperature Touch Through Glass
- Robust, High Res Capacitive Touch & Proximity Sensing User Interface (UI) w/LED Lighting
Functional Block Diagram
發佈日期: 2015-08-25
| 更新日期: 2025-09-11
