Texas Instruments INA225 Current Shunt Monitors
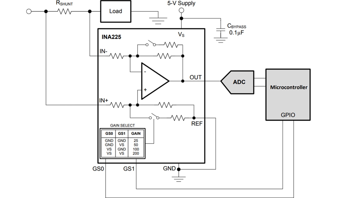
Texas Instruments INA225 Current Shunt Monitors are a voltage-output, current-sense amplifier that senses drops across current-sensing resistors at common-mode voltages. These can vary from 0V to 36V, independent of the supply voltage. These are a bidirectional, current-shunt monitors that allow an external reference to be used to measure current flowing in both directions across a current-sensing resistor. Four discrete gain levels are selectable using the two gain-select terminals to program gains of 25V/V, 50V/V, 100V/V, and 200V/V. The low-offset, zero-drift architecture and precision gain values enable current-sensing with maximum drops across the shunt as low as 10mV of full-scale. This is done while maintaining very high accuracy measurements over the entire operating temperature range.The Texas Instruments INA225-Q1 variant of this device is AEC-Q100 qualified for use in automotive applications.
Features
- 0V to 36V common-mode range
- ±150µV (max, all gains) offset voltage
- 0.5µV/°C (max) offset voltage drift
- Gain Accuracy, Over Temperature (Max)
- 25V/V, 50V/V: ±0.15%
- 100V/V: ±0.2%
- 200V/V: ±0.3%
- 10ppm/°C gain drift
- 250kHz bandwidth (Gain = 25V/V)
- Programmable Gains
- G1 = 25V/V
- G2 = 50V/V
- G3 = 100V/V
- G4 = 200V/V
- 350µA (max) quiescent current
- MSOP-8 package
Applications
- Power supplies
- Motor control
- Computers
- Telecom equipment
- Power management
- Test and measurement
Datasheets
Additional Resource
Block Diagram
Typical Application CIrcuit
發佈日期: 2015-05-12
| 更新日期: 2023-11-08
