INA821 經過優化,可提供高共模抑制比。在 G = 1 時,共模抑制比在全輸入共模範圍內超過 92dB。該裝置設計用於 4.5V 單電源和最高 ±18V 雙電源的低電壓運行。INA821 採用 8 引腳 SOIC 封裝,指定溫度範圍為 –40°C 至 +125°C。
特點
- 低偏移電壓:10µV(典型值)、35µV(最大值)
- 增益漂移:5ppm/°C (G = 1)、35 ppm/C (G > 1)(最大值)
- 雜訊:7nV/√Hz
- 頻寬:4.7MHz (G = 1), 290kHz (G = 100)
- 1Nf 電容負載確保穩定
- 輸入保護高達 ±40V
- 共模抑制:112dB,G = 10(最小值)
- 電源抑制:114dB、G = 1(最小值)
- 電源電流:650µA(最大值)
- 電源範圍
- 單電源:4.5V 至 36V
- 雙電源:±2.25V 至 ±18V
- 指定溫度範圍:-40°C 至 +125°C
- 封裝:8 引腳 SOIC
應用
- 工業製程控制
- 電路斷路器
- 電池測試器
- ECG放大器
- 能源自動化
- 醫療儀器
- 可攜式儀器
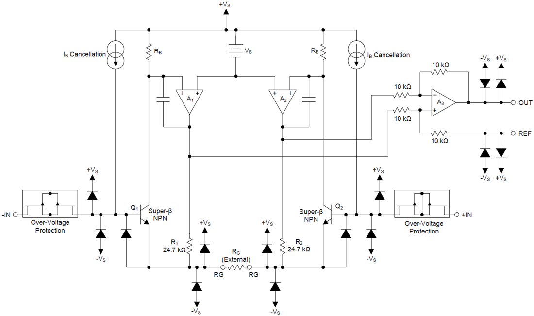
功能結構圖
發佈日期: 2019-03-05
| 更新日期: 2023-07-25

