Texas Instruments INA849 Ultra-Low Noise Instrumentation Amplifier

Texas Instruments INA849 Ultra-Low Noise Instrumentation Amplifier is optimized for maximum accuracy in high-resolution systems and operation over a wide single-supply or dual-supply range. The device offers a significantly lower input bias current than competitors as a result of Super-beta input transistors. A state-of-the-art manufacturing process provides exceptionally low voltage noise, input offset voltage, and offset voltage drift.

Precisely matched integrated resistors provide a high, 92dB (G = 1) common-mode rejection across the full input common-mode range. A single external resistor sets any gain from 1 to 10,000. The current-feedback topology of the Texas Instruments INA849 provides wide bandwidth at higher gains for very-small, fast-moving signals. For example, the device provides 8MHz of bandwidth at G = 100 and 28MHz at a G = 1, with a fast 0.4µs settling time (0.01%) for directly driving high-resolution, analog-to-digital converters (ADCs).

Features

  • Ultra-low noise (1nV/√Hz input voltage noise (typical))
  • Precision super-beta input performance
    • 35µV (maximum) low offset voltage
    • 0.4µV/°C (maximum) low offset voltage drift
    • 20nA (maximum) low input bias current
    • 5ppm/°C for G = 1 (maximum) low gain drift
  • 28MHz (G = 1), 8MHz (G = 100) bandwidth
  • 35V/µs slew rate
  • 120dB (minimum) for maximum gain common-mode rejection
  • Supply range
    • 8V to 36V single supply
    • ±4V to ±18V dual supply
  • –40°C to +125°C specified temperature range
  • 8-pin SOIC package

Applications

  • Analog input module
  • Microphone preamplifier
  • Flow transmitter
  • Battery test
  • LCD test
  • Electrocardiogram (ECG)
  • Surgical equipment
  • Process analytics (pH, gas, concentration, force and humidity)

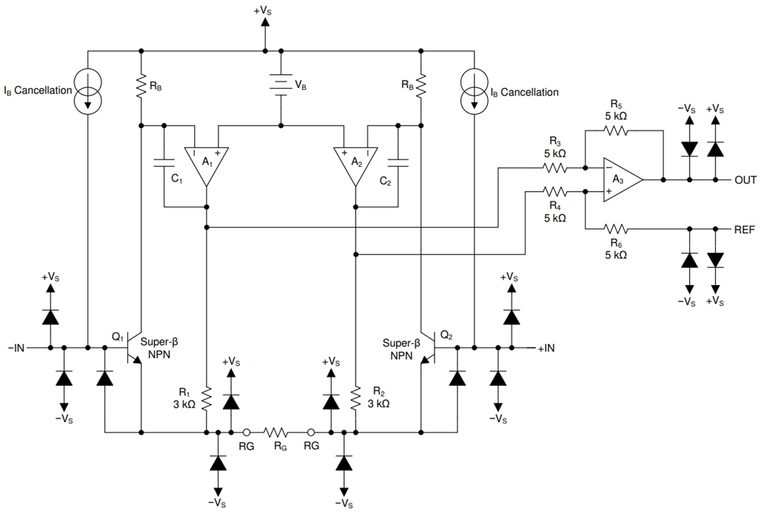
Functional Block Diagram

Block Diagram - Texas Instruments INA849 Ultra-Low Noise Instrumentation Amplifier
發佈日期: 2021-01-19 | 更新日期: 2022-03-11