Texas Instruments LM5012/LM5012-Q1 Non-Synchronous Buck Converters
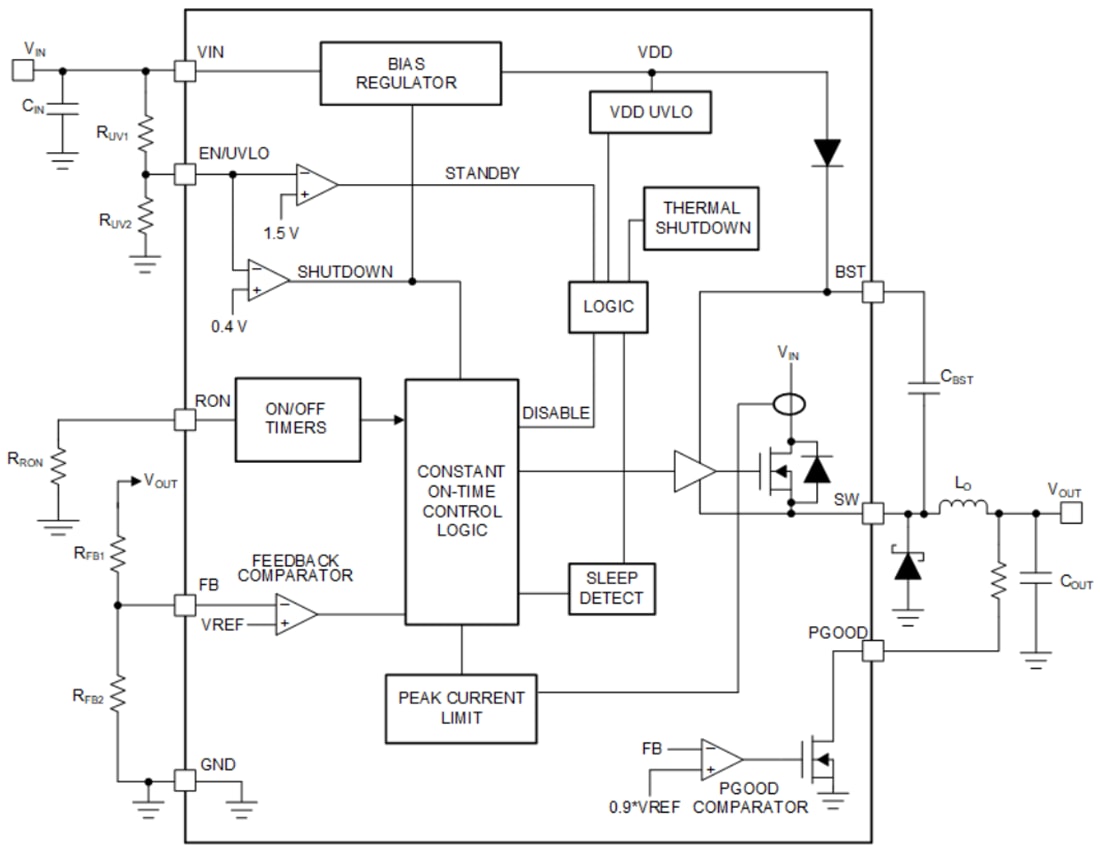
Texas Instruments LM5012/LM5012-Q1 Non-Synchronous Buck Converters are designed to regulate over a wide input voltage range, minimizing the need for external surge suppression components. A minimum controllable on time of 50ns facilitates large step-down conversion ratios, enabling the direct step-down from a 48V nominal input to low-voltage rails for reduced system complexity and solution cost. The LM5012/LM5012-Q1 operates during input voltage dips as low as 6V, at nearly 100% duty cycle if needed, making it an excellent choice for high-performance industrial applications.With integrated high-side power MOSFET, the LM5012/LM5012-Q1 delivers up to 2.5A output current. A constant on-time (COT) control architecture provides nearly constant switching frequency with excellent load and line transient response. Additional features of the LM5012/LM5012-Q1 include ultra-low IQ and innovative peak overcurrent protection, integrated VCC bias supply and bootstrap diode, precision enable and input UVLO, and thermal shutdown protection with automatic recovery. An open-drain PGOOD indicator provides sequencing, fault reporting, and output voltage monitoring.
The LM5012/LM5012-Q1 is available in an 8-pin SO PowerPAD™ integrated circuit package. The device's 1.27mm pin pitch provides adequate spacing for high-voltage applications. The Texas Instruments LM5012-Q1 devices are AEC-Q100 qualified for automotive applications.
Features
- Designed for reliable and rugged applications
- Wide input voltage range of 6V to 100V
- –40°C to +125°C junction temperature range
- Fixed 3ms internal soft-start timer
- Peak current-limit protection
- Input UVLO and thermal shutdown protection
- Suited for scalable industrial power supplies
- Functional Safety-Capable
- Documentation available to aid functional safety system design
- Optimized for ultra-low EMI requirements
- Meets CISPR 25 Class 5 standard
- Integration reduces solution size and cost
- COT mode control architecture
- Integrated 100V 0.25Ω power MOSFET
- 1.2V internal voltage reference
- No loop compensation components
- Internal VCC bias regulator and boot diode
Applications
- Hybrid, electric, and powertrain systems
- Inverter and motor control
- Industrial transport
Functional Block Diagram
