Texas Instruments LM5108 Half-Bridge Gate Driver

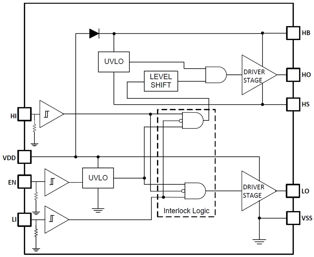
Texas Instruments LM5108 Half-Bridge Gate Driver is a high-frequency driver with a maximum switch node (HS) voltage rating of 100V. Two N-channel MOSFETs can be controlled in half-bridge configuration-based topologies such as synchronous buck, full-bridge, active clamp forward, LLC, and synchronous boost. The device has an interlock functionality that prevents both outputs from being high simultaneously when both inputs are high. This interlock feature improves system robustness in motor drive and power tools applications. Enable and disable functionality allows for the flexible and fast control of the power stage. Battery-powered tools can also use the enable feature of the Texas Instruments LM5108 to reduce the standby current and respond to a system fault. The inputs are independent of supply voltage and can have an independent pulse width. This feature allows maximum control flexibility. Both inputs and enable have sufficient hysteresis to improve the system robustness in noise-prone applications such as motor drives.

The low-side and the high-side outputs are matched to 1ns between the turn-on and turn-off of each other. This matching allows for dead-time optimization, which in turn improves efficiency. 5V UVLO allows the driver to operate at lower bias supplies, allowing the power stage to operate at a higher switching frequency without increasing switching losses. VDD and HB UVLO threshold specifications are designed so that both the high-side and the low-side driver turn on typically at 5V. If both VDD and HB UVLO thresholds are the same, then the designer would need a higher bias supply than the VDD UVLO threshold to turn on both high- and low-side drivers.

Features

  • Drives two N-channel MOSFETs in high-side, low-side configuration
  • Available in 3mmx3mm package
  • Interlock or cross-conduction protection
  • Enable/disable functionality
  • Absolute maximum negative voltage handling on HS (–5V)
  • 5V typical under-voltage lockout
  • 20ns typical propagation delay
  • 11ns rise, 8ns typical fall time with a 1000pF load
  • 1ns typical delay matching
  • 2.6A sink, 1.6A source output currents
  • Absolute maximum boot voltage 110V
  • Low current (7µA) consumption when disabled
  • Integrated bootstrap diode

Applications

  • Motor drives and power tools
  • Switch-mode power supplies
  • Auxiliary inverters

Functional Block Diagram

Block Diagram - Texas Instruments LM5108 Half-Bridge Gate Driver
發佈日期: 2019-07-22 | 更新日期: 2023-10-20