Texas Instruments LM5157x/LM5157x-Q1 Boost Flyback & SEPIC Converter
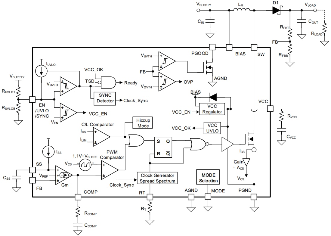
Texas Instruments LM5157x/LM5157x-Q1 Boost Flyback & SEPIC Converter is a wide input range, non-synchronous boost converter with integrated 50V, 6.5A (LM5157/LM5157-Q1) or 50V, 4.33A (LM51571-Q1) power switch. The device can be used in boost, SEPIC, and flyback topologies. The Texas Instruments LM5157x/LM5157x-Q1 can start up from a single-cell battery with a minimum of 2.9V. It can operate with the input supply voltage as low as 1.5V if the BIAS pin is greater than 2.9V. The LM5157x-Q1 devices are AEC-Q100 qualified for automotive applications.Features
- AEC-Q100 qualified for automotive applications
- –40°C to +125°C TA temperature grade 1
- Functional Safety-Capable
- Documentation available to aid functional safety system design
- Suited for wide operating range for car battery applications
- 2.9V to 45V input operating range
- 48V maximum output (50V abs max)
- Minimum boost supply voltage of 1.5V when BIAS ≥ 2.9V
- Input transient protection up to 50V
- Minimized battery drain
- Low shutdown current (IQ ≤ 2.6µA)
- Low operating current (IQ ≤ 700µA)
- Small solution size and low cost
- Maximum switching frequency up to 2.2MHz
- 16-pin QFN package (3mm × 3mm) with wettable flanks
- Integrated error amplifier allows primary-side regulation without optocoupler (flyback)
- Minimized undershoot during cranking (start-stop application)
- Accurate current limit
- EMI mitigation
- Selectable dual random spread spectrum
- Lead-less package
- Higher efficiency with low-power dissipation
- 45mΩ RDSON switch
- Fast switching, small switching loss
- Avoid AM band interference and crosstalk
- Optional clock synchronization
- Dynamically programmable wide switching frequency from 100kHz to 2.2MHz
- Integrated protection features
- Constant current limiting over input voltage
- Selectable hiccup mode overload protection
- Programmable line UVLO
- OVP protection
- Thermal shutdown
- Accurate ±1% accuracy feedback reference
- Adjustable soft start
- PGOOD indicator
Applications
- Battery-powered wide input boost, SEPIC, flyback converter
- Automotive voltage stabilizer in SEPIC
- Automotive start-stop application
- Automotive emergency call application/backup battery booster
- High voltage LiDAR power supply
- Automotive LED bias supply
- Multiple-output flyback without an optocoupler
- Holdup capacitor charger
- Audio amplifier power supply
- Piezo driver/motor driver bias supply
Datasheets
Functional Block Diagram
發佈日期: 2021-03-24
| 更新日期: 2022-03-29
