Texas Instruments LM5160 Synchronous Buck/Fly-Buck™ Converters

Texas Instruments LM5160
同步Buck/Fly-Buck™轉換器

Texas Instruments LM5160同步降壓/Fly-Buck™轉換器,為一款65V、1.5A同步降壓轉換器,整合了高側和低側MOSFET。恒定導通時間控制方式無需迴圈補償,並支援快速瞬態回應下的高降壓比。內部回饋放大器在整個工作溫度範圍上保持著±1%的輸出電壓調整率。導通時間與輸入電壓成反比,得到幾乎恒定的轉換頻率。峰值和谷值電流限制電路可避免超載情況。欠壓鎖定(EN/UVLO)電路提供獨立可調輸入欠壓閾值和遲滯。

特色
  • 4.5V到65V的寬輸入電壓範圍
  • 整合的高側和低側開關
    • 無需蕭特基二極體
  • 最大負載電流:1.5A
  • 恒定導通時間控制
    • 無外部迴圈補償
    • 快速的瞬態回應
  • 可選擇的強制CCM或DCM操作模式
  • CCM選項支援多輸出Fly-Buck
  • 接近恒定的開關頻率
  • 頻率可調整高達1MHz
  • 可設計軟啟動時間
  • 預偏壓啟動
  • 峰值電流限值保護
  • 可調整的輸入UVLO和遲滯
  • ±1%回饋電壓基準
  • 熱關機保護
應用
  • 工業可程式邏輯控制器
  • IGBT閘極驅動偏壓電源
  • 電信一次/二次側偏壓
  • 智慧電錶電力線通信
  • 低功耗隔離式直流-直流(Fly-Buck)
  • 汽車電子
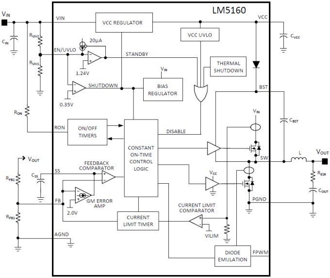
功能方塊圖
Functional Block Diagram
eNews
  • Texas Instruments
發佈日期: 2014-11-25 | 更新日期: 2022-03-11