Texas Instruments LM5163H-Q1 High-Temperature Buck DC/DC Converter
Texas Instruments LM5163H-Q1 High-Temperature Buck DC/DC Converter is designed to function at elevated junction temperatures, up to 165°C. This feature enables high-density solutions that support high ambient temperature and output power specifications. The LM5163H-Q1 operates over a wide input voltage range, minimizing the need for external surge suppression components. A minimum controllable on-time of 50ns facilitates large step-down conversion ratios, enabling the direct step-down from a 48V nominal input to low-voltage rails for reduced system complexity and solution cost. The LM5163H-Q1 operates during input voltage dips as low as 6V, at nearly 100% duty cycle if needed. This feature makes the device an excellent choice for high-performance 48V battery automotive applications and MHEV/EV systems. The Texas Instruments LM5163H-Q1 devices are AEC-Q100 qualified for automotive applications.Features
- AEC-Q100-qualified for automotive applications
- Device temperature grade 1 (-40°C to +125°C, ambient temperature range)
- Designed for reliable and rugged applications
- Wide input voltage range of 6V to 100V
- –40°C to +165°C junction temperature range
- Thermal shutdown that ensures 165°C
- Peak and valley current-limit protection
- Input UVLO and fixed 3ms soft start
- Optimized for ultra-low EMI requirements
- Meets CISPR 25 Class 5 standard
- Suited for scalable automotive power supplies
- Low minimum on- and off-times of 50ns
- Adjustable switching frequency up to 1MHz
- Diode emulation for high light-load efficiency
- 10.5µA no-load input quiescent current
- 3µA shutdown quiescent current
- Integration reduces solution size and cost
- COT mode control architecture
- Integrated 0.725Ω NFET buck switch
- Integrated 0.34Ω NFET synchronous rectifier eliminates external Schottky diode
- 1.2V internal voltage reference
- No loop compensation components
- Internal VCC bias regulator and boot diode
Applications
- Automotive 48V mild hybrid ECU bias supplies
- HEV/EV DC/DC converters
- Automotive high-temperature ADAS applications
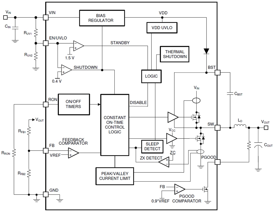
Functional Block Diagram
發佈日期: 2020-03-17
| 更新日期: 2025-03-10
