Texas Instruments LM51770 4開關降壓升壓控制器
Texas Instruments LM51770 4開關降壓升壓控制器可在輸入電壓高於、等於或低於調整後的輸出電壓時,提供穩壓輸出電壓。此控制器具有3.5V至78V的寬輸入範圍、3.3V至78V的輸出電壓範圍、3μA的低關機IQ以及60μA的低工作IQ。在省電模式下,LM51770控制器在整個輸出電流範圍內支援高達95%的高效率。在降壓、升壓和降壓-升壓操作期間,開關頻率是固定的。LM51770控制器包括外部時脈同步、用於PWM或類比輸入信號的動態輸出電壓追蹤,以及兩個具有自動選擇功能的整合式高壓電源LDO。典型應用包括工業PC、醫療PSU、乙太網路電源、太陽能電源和非隔離式DC/DC供電。LM51770控制器整合了可選購的整合式平均電流監視器,可監視或限制輸入/輸出電流。保護功能包括可調整的欠壓、打嗝過電流和短路保護。LM51770控制器採用9.7mm x 4.4mm DCP038封裝。
特點
- 3.5V至78V(絕對最大值85V)寬輸入範圍,當 V(BIAS) > 3.5V 最小值時為2.8V
- 3.3V至78V輸出電壓
- 3μA的低關機IQ
- 60μA的低工作IQ
- 3%的反向電流限制精確度,可提供精確的充電電流
- 平均輸入和輸出電流監視器或限制器
- PWM或類比輸入訊號動態輸出電壓追蹤
- 可選擇省電模式 (PSM),以達到高輕負載效率
- 兩個自動選擇的整合式高壓電源LDO
- 所有工作模式(升壓、降壓-升壓和降壓)下固定頻率:
- 可選擇強制PWM模式
- 開關頻率高達1.8MHz,可實現小型解決方案和元件尺寸
- 外部時脈同步
- 可選擇擴展頻譜操作
- 可調欠壓保護
- 打嗝過流和短路保護
應用
- 非隔離式DC/DC供電 (商戶DC/DC、遠端無線電單元及馬達驅動控制)
- 後備電源系統 (後備電池和消防安全)
- 工業PC(單板電腦)
- 醫療PSU(氧氣濃縮機)
- 乙太網路供電系統 (路由器)
- 太陽能電源 (太陽能充電控制器)
Datasheets
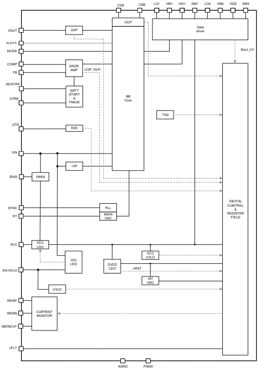
功能方塊圖
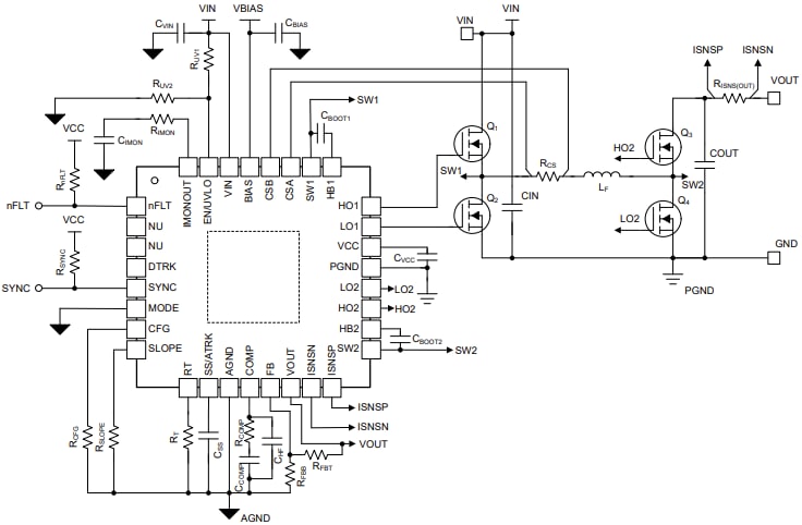
簡化示意圖
發佈日期: 2025-01-22
| 更新日期: 2026-01-09
