Texas Instruments LM57EVM Evaluation Module

Texas Instruments LM57EVM Evaluation Module helps designers evaluate the operation and performance of the LM57 Resistor-Programmable Temperature Switch/Analog Temperature Sensor. This evaluation module contains one LM57 sensor. It comes pre-assembled with the LLP-8 LM57DISD-10 and has a 10C hysteresis of Texas Instruments LM57. The header connector lets users bring all package pins out for easy characterization and testing.

Features

  • The 8-pin header brings all package pins out for ease of characterization and testing
  • User-friendly
  • Access to the temp sensor output pins
  • Allow to set 256 possible trip points by inserting two external axial resistors on the Rsense2A and Rsense2B socket

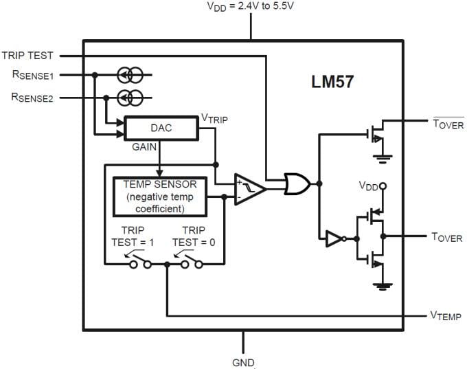
Block Diagram

Block Diagram - Texas Instruments LM57EVM Evaluation Module
發佈日期: 2019-09-19 | 更新日期: 2023-11-13