Texas Instruments LM63610-Q1 Step-Down Voltage Converters
Texas Instruments LM63610-Q1 Step-Down Voltage Converters are easy-to-use, synchronous, step-down DC/DC converters designed for rugged automotive applications. The LM63610-Q1 can drive up to 1A of load current from an input of up to 36V. The converter has high light-load efficiency and output accuracy in a small solution size. Features such as a RESET flag and precision enable to provide flexible and easy-to-use solutions for a wide range of applications. Automatic frequency foldback at light load improves efficiency while maintaining tight load regulation. Integration eliminates many external components and provides a pinout designed for a simple PCB layout. Protection features include thermal shutdown, input undervoltage lockout, cycle-by-cycle current limit, and hiccup short-circuit protection. The Texas Instruments LM63610-Q1 is available in the HTSSOP 16-pin power package with PowerPAD™.Features
- AEC-Q100-Qualified for automotive applications
- Device temperature grade 1 (–40°C to +125°C ambient operating temperature)
- Supports automotive system requirements
- 3.5V to 36V input voltage range
- Short minimum on-time of 50ns
- Good EMI performance
- Pseudo-random spread spectrum
- Compatible with CISPR 25
- Low operating quiescent current of 23µA
- Junction temperature range –40°C to +150°C
- High design flexibility
- 3.3V, 5V, adjustable (1V to 20V) pin selectable VOUT
- Pin compatible with LM63615/LM63625/LM63635 (1.5A, or 2.5A, and 3.25A)
- 400kHz, 2.1MHz, adjustable 250kHz to 2200kHz pin selectable frequency
- Pin selectable FPWM, AUTO, sync modes
- TSSOP thermally-enhanced package
- Small solution size
- Highly integrated solution
- Low component count
Applications
- Automotive infotainment and cluster
- Automotive body electronics and lighting
- Automotive ADAS
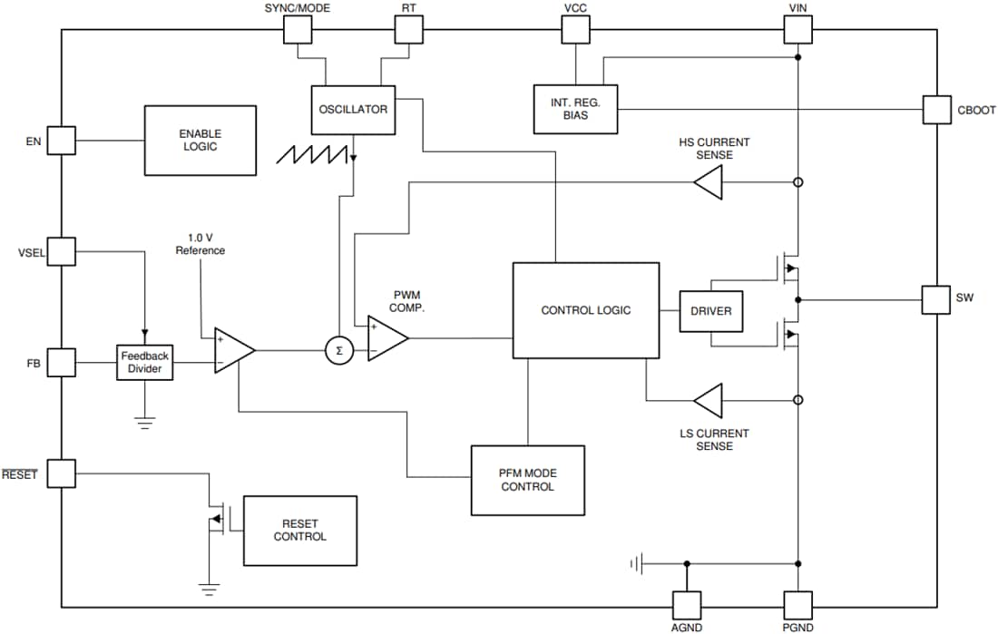
Functional Block Diagram
發佈日期: 2020-08-14
| 更新日期: 2025-03-05
