Texas Instruments LM74722-Q1 Ideal Diode Controller
Texas Instruments LM74722-Q1 Ideal Diode Controller drives and controls external back-to-back N-Channel MOSFETs to emulate an ideal diode rectifier with power path ON and OFF control and overvoltage protection. The wide input supply of 3V to 65V allows protection and control of 12V and 24V automotive battery-powered ECUs. The device can protect and withstand the loads from negative supply voltages down to –65V. An integrated ideal diode controller (GATE) drives the first MOSFET to replace a Schottky diode for reverse input protection and output voltage holdup. A strong boost regulator with fast turn-ON and OFF comparators ensures robust and efficient MOSFET switching performance during automotive testing, such as ISO16750 or LV124, where an ECU is subjected to input short interruptions, and AC superimpose input signals up to 200kHz frequency. A low quiescent current of 35µA (maximum) on the Texas Instruments LM74722-Q1 in operation enables always ON system designs. With a second MOSFET in the power path, the device allows load disconnect control using an EN pin. Quiescent current reduces to 3.3µA (maximum) with EN low. Using an OV pin, the device features an adjustable overvoltage cutoff or overvoltage clamp protection.Features
- AEC-Q100 qualified with the following results
- Device temperature grade 1 (-40°C to +125°C ambient operating temperature range)
- Device HBM ESD classification level 2
- Device CDM ESD classification level C4B
- 3V to 65V input range
- Reverse input protection down to –65V
- Low quiescent current 35µA (max) in operation
- Low 3.3µA (max) shutdown current (EN = Low)
- Ideal diode operation with 13mV A to C forward voltage drop regulation
- Drives external back-to-back N-Channel MOSFETs
- Integrated 30mA boost regulator
- Active rectification up to 200kHz
- 0.5µs fast response to reverse current blocking
- 0.72µs fast forward GATE turn ON delay
- Adjustable overvoltage protection
- Meets automotive ISO7637 transient requirements with a suitable TVS diode
- Available in space-saving 12-pin WSON package
Applications
- Automotive battery protection
- ADAS domain controller
- Premium audio amplifier
- Head unit
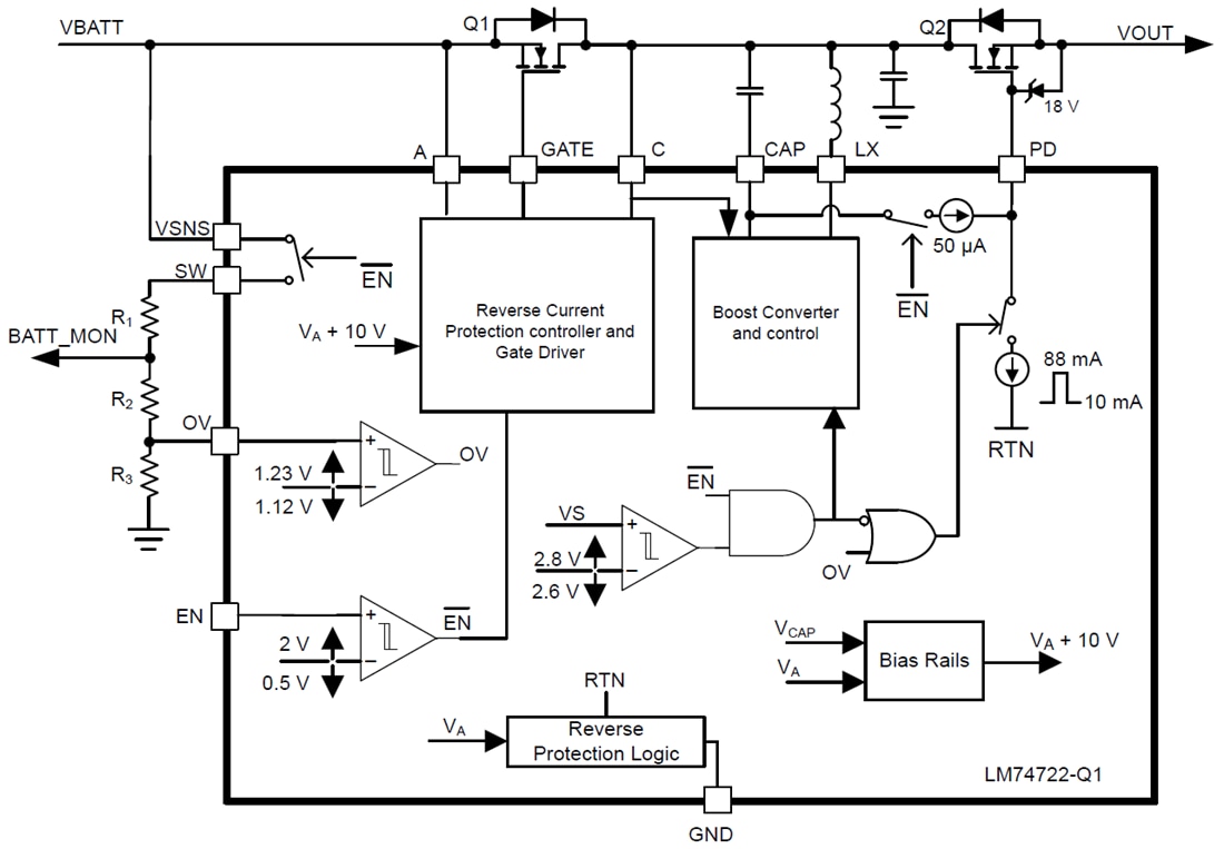
Functional Block Diagram
發佈日期: 2024-01-02
| 更新日期: 2024-01-15
