Texas Instruments LMR14010A Step-Down Converters

Texas Instruments LMR14010A Step-Down Converters are the Pulse Width Modulation (PWM) DC-to-DC buck regulators with a wide input voltage ranging from 4V to 40V. These converters operate at a fixed frequency of 0.7MHz, allowing the use of small external components while minimizing output ripple voltage. The device has built-in protection features such as pulse-by-pulse current limit, thermal sensing, and shutdown due to excessive power dissipation. The LMR14010A step-down converters feature soft-start, low dropout operation, and ultra-high efficiency at light load with Eco-mode™. Typical applications include smart meters, appliances, elevators, escalators, and cameras.

The Texas Instruments LMR14010A step-down converters are optimized for up to 1A load current and 0.765V nominal feedback voltage. The LMR14010A converters are available in a low-profile TSOT-6L package with 2.9mm x 1.6mm x 0.85mm dimension. These converters are more suitable for a wide range of applications from industrial to automotive. 

Features

  • 4V to 40V input voltage range with transient protection to 45V
  • 0.7MHz switching frequency
  • Ultra-high efficiency at light load with Ecomode™
  • Low dropout operation
  • Output current up to 1A
  • Precision enable input
  • Overcurrent protection
  • Internal compensation
  • Internal soft-start
  • Small overall solution size (TSOT-6L package)

Applications

  • Smart meters
  • Appliances
  • Elevators
  • Escalators
  • Cameras

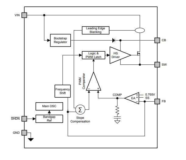
Functional Block Diagram

Block Diagram - Texas Instruments LMR14010A Step-Down Converters
發佈日期: 2018-06-21 | 更新日期: 2023-03-02