特點
- 輸入電壓範圍:36V至115V
- 固定3ms軟啟動
- COT模式控制架構
- 峰值和谷值電流限制保護
- FPWM模式適用於Fly-Buck轉換器功能
- SOIC-8 封裝以方便使用
應用
- 通訊 - 磚式電源模組
- 工業電池組 (≥10S)
- 電池組 - 電動自行車、e-scooter、LEV
- 發動機驅動器、無人機
- 工廠自動化 - PLC
- 電網基礎設施 - 太陽能
- 工業、汽車和電訊系統中的通用隔離偏置電源
佈局
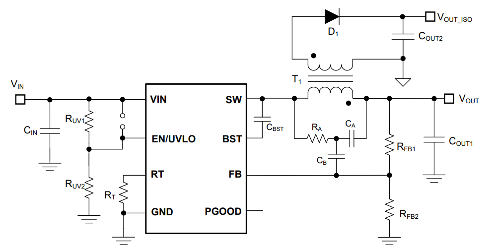
簡化原理圖
測試設置
發佈日期: 2025-09-15
| 更新日期: 2025-09-23

