Texas Instruments LMV3xx Low-Voltage Operational Amplifiers

Texas Instruments LMV3xx Low-Voltage Operational Amplifiers are single, dual, and quad low-voltage (2.7V to 5.5V) operational amplifiers with rail-to-rail output swings. These devices are the most cost-effective solutions for applications where low-voltage operation, space-saving, and low cost are needed. The Texas Instruments LMV3xx amplifiers are designed specifically for low-voltage (2.7V to 5V) operation with performance specifications meeting or exceeding the LM358 and LM324 devices that operate from 5V to 30V. With package sizes down to one-half the size of the DBV (SOT-23) package, these devices can be used for various applications.

Features

  • 2.7V and 5V performance
  • –40°C to 125°C operation
  • Low supply current
    • LMV321: 130µA typ
    • LMV358: 210µA typ
    • LMV324: 410µA typ
    • LMV324S: 410µA typ
  • Low-power shutdown mode (LMV324S)
  • No crossover distortion
  • Rail-to-rail output swing
  • ESD protection exceeds JESD 22
    • 2000V human-body model
    • 1000V charged-device model

Applications

  • Desktop PCs
  • HVAC: Heating, ventilating, and air conditioning
  • Motor control: AC induction
  • Netbooks
  • Portable media players
  • Power: Telecom DC/DC module - digital
  • Pro audio mixers
  • Refrigerators
  • Washing machines: High-end and low-end

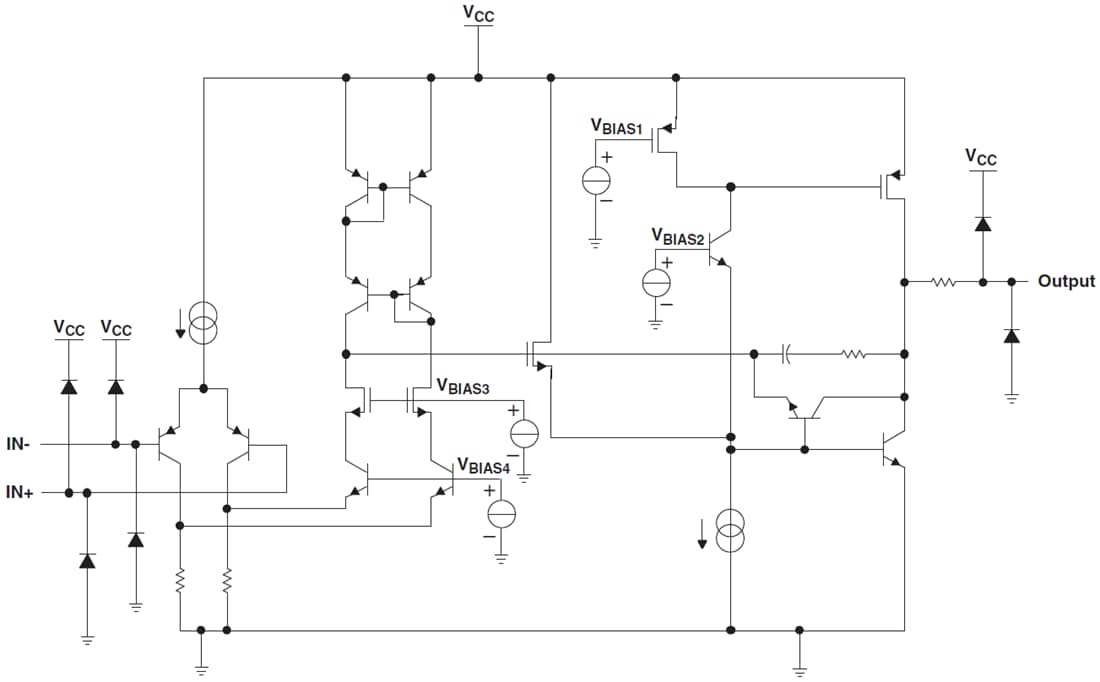
Functional Block Diagram

Block Diagram - Texas Instruments LMV3xx Low-Voltage Operational Amplifiers
發佈日期: 2019-05-29 | 更新日期: 2025-06-03