Texas Instruments LMZ34202 SIMPLE SWITCHER® Power Module
Texas Instruments LMZ34202 SIMPLE SWITCHER® Power Module is an easy-to-use integrated power supply. This device combines a 2A DC-DC converter with a shielded inductor and passives into a low-profile QFN package. This total power solution allows as few as three external components while maintaining an ability to adjust key parameters to meet specific design requirements. The QFN package is easy to solder to a printed circuit board, allows reflow profiles up to 260°C, and has excellent power dissipation capability. The Texas Instruments LMZ34202 offers flexibility with many features and is ideal for powering a wide range of devices and systems.Features
- Complete integrated power solution allows small footprint, low-profile design
- 10mm×10mm×4.3mm package
- A wide-output voltage adjust (2.5V to 7.5V)
- An adjustable switching frequency (200kHz to 1MHz)
- Synchronizes to an external clock
- Automatic PFM mode for light load efficiency
- Adjustable soft-start time
- Output voltage sequencing/tracking
- Power Good output
- Programmable Undervoltage Lockout (UVLO)
- Over-temperature thermal shutdown protection
- Over-current protection (hiccup mode)
Applications
- Industrial and motor controls
- Automated test equipment
- Medical and imaging equipment
- High-density power systems
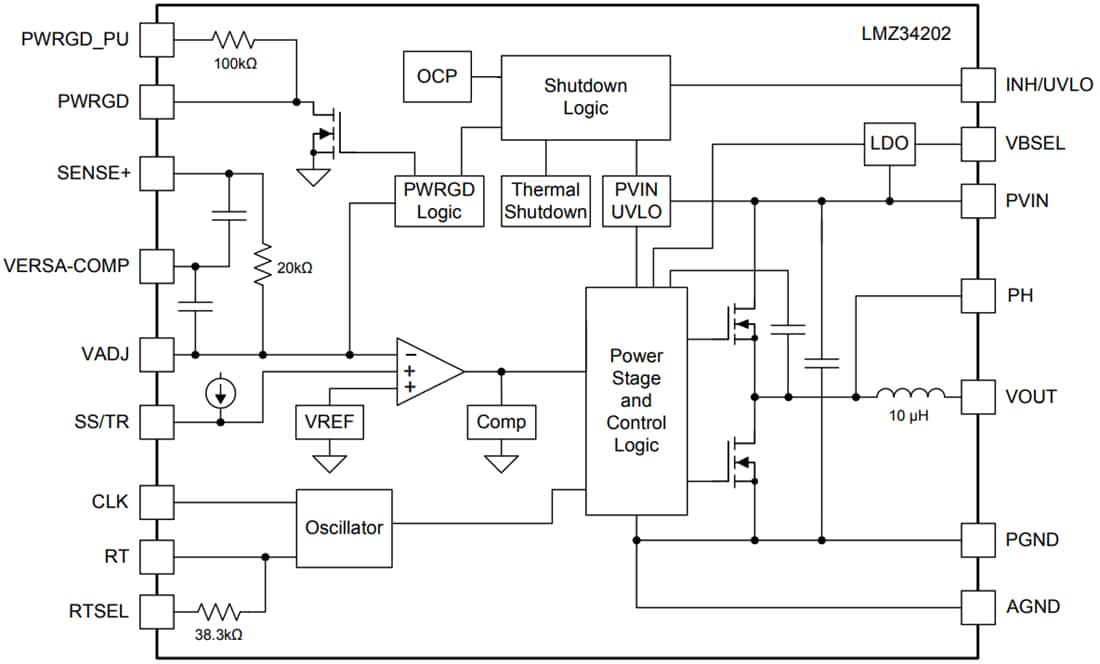
Functional Block Diagram
發佈日期: 2016-06-01
| 更新日期: 2022-03-11
