Texas Instruments MSPM0C110x/MSPM0C110x-Q1/MSPS003混合訊號MCU

Texas Instruments MSPM0C110x/MSPM0C110x-Q1/MSPS003混合訊號微控制器 (MCU) 屬於MSP高度整合、超低功耗32位元MCU系列。這些MCU以增強的Arm® Cortex®-MO+核心平台為基礎,工作頻率最高可達 24MHz。MSPM0C110x/MSPS003 MCU具備高達16KB嵌入式快閃記憶體與1KB SRAM、1.62V至3.6V的寬供應電壓範圍,以及-40°C至125°C的延伸溫度範圍。這些微控制器整合了高速片上振盪器,精確度從-2%到1.2%不等,並內建32kHz低頻振盪器 (LFOSC)。MSPM0C110x/MSPS003 MCU是照明、通訊模組、電網基礎設施、智慧電表、個人電子產品、醫療保健、建築安全及消防安全的理想選擇。      

MSPM0C110x/MPSM0C110x-Q1/MSPS003 MCU提供智慧型數位週邊裝置,例如一個16位元進階計時器、兩個16位元一般用途計時器、一個窗口看門狗計時器,以及各種通訊週邊裝置。通訊介面包括一個UART、一個SPI和一個I2C,並提供LIN、IrDA、DALI、Manchester、智慧卡、SMBus和PMBus等通訊協定支援。MSPM0C110x/MPSM0C110x-Q1/MSPS003 MCU具備多種封裝選項和2腳位串列線路除錯 (SWD)。此MCU 的體積比業界目前的MCU縮小38%,讓設計人員能夠在不影響效能的情況下,盡量減少電路板空間。這些MCU擴充了TI 的MSPM0 MCU產品組合,在縮減成本、複雜性與設計時間的同時,增強了嵌入式系統中的感測與控制功能。

特點

  • Arm 32位元Cortex-M0+ CPU,核心頻率高達24MHz
  • -40°C至125°C延伸溫度範圍
  • 1.62V至3.6V寬供應電壓範圍
  • 高達16KB快閃記憶體與1KB的SRAM記憶體
  • 高效能類比週邊裝置:
    • 一個類比數位轉換器 (ADC),總外部通道數可達10個,10位元時1.7Msps或12位元時1.5Msps,以VDD作為電壓參考
    • 可設定1.4V或2.5V內部ADC電壓參考 (VREF)
    • 整合式溫度感測器
    • 整合式電源監控
  • 最佳化的低功耗模式:
    • 運作:87µA/MHz
    • 停止:4MHz時為609µA,32kHz時為311µA
    • 待機:5µA,SRAM保留
    • 關機:200nA
  • 智慧型數位週邊裝置:
    • ADC專用的1 通道 DMA 控制器
    • 三個計時器,支援多達14個PWM頻道
      • 一個具頭帶的16位元進階計時器,可支援高達8個PWM頻道
      • 一個16位元通用定時器,具備4個擷取/比較塊
      • 一個16位元通用定時器,具有2個擷取/比較塊
    • 窗口看門狗計時器
    • 蜂鳴器可產生1kHz、2kHz、4kHz或8kHz方波來驅動外部蜂鳴器
  • 增強的通訊介面:
    • 一個UART介面,支援LIN、IrDA、DALI、智慧卡、Manchester和STANDBY模式的低功耗作業
    • 一個I2C介面,支援FM+ (1Mbps)、SMBus、PMBus和從STOP模式喚醒
    • 一個SPI,支援高達12Mbps
  • 時鐘系統:
    • 內部24MHz振盪器 (SYSOSC),精確度從-2%到+1.2%
    • 內部32kHz低頻振盪器 (LFOSC)
  • 循環冗餘檢查器 (CRC-16) 資料完整性
  • 彈性的I/O功能:
    • 最多18個GPIO
    • 兩個5V容錯開漏IO
  • 2腳位串列線路除錯 (SWD) 開發支援
  • 封裝選項:
    • 20腳位TSSOP (PW)
    • 20腳位VSSOP (DGS)
    • 20腳位WQFN (RUK)
    • 16腳位SOT (DYY)
    • 8腳位SOT (DDF)
    • 8腳位WSON (DSG)

應用

  • 電池充電與管理
  • 電源供應器和電力傳輸
  • 個人電子產品
  • 建築物安全與防火
  • 聯網周邊裝置和印表機
  • 電網基礎建設
  • 智慧電表
  • 通訊模組
  • 醫療與保健
  • 照明

功能方塊圖

結構圖 - Texas Instruments MSPM0C110x/MSPM0C110x-Q1/MSPS003混合訊號MCU

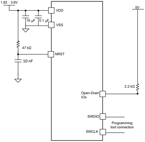
典型應用原理圖

電路圖 - Texas Instruments MSPM0C110x/MSPM0C110x-Q1/MSPS003混合訊號MCU
發佈日期: 2024-07-24 | 更新日期: 2025-11-14