Texas Instruments OPA1602/OPA1604 Soundplus™ Operational Amplifiers
Texas Instruments OPA1602/OPA1604 Soundplus™ Operational Amplifiers are high-performance, bipolar-input audio op amps that achieve very low 2.5nV/√Hz noise density with an ultra-low distortion of 0.00003% at 1kHz. The OPA1602/OPA1604 offers a rail-to-rail output swing to within 600mV with a 2kΩ load, which increases headroom and maximizes dynamic range. The OPA1602/OPA1604 also has a high output drive capability of ±30mA. These devices operate over a very wide supply range of ±2.25V to ±18V on only 2.6mA of supply current per channel. The Texas Instruments OPA1602/OPA1604 is unity-gain stable and provides excellent dynamic behavior over a wide range of load conditions. These Soundplus audio op amps feature completely independent circuitry for lowest crosstalk and freedom from interactions between channels, even when overdriven or overloaded.Features
- Superior Sound Quality
- Ultra-low Noise: 2.5nV/√Hz at 1kHz
- Ultra-low Distortion: 0.00003% at 1kHz
- High Slew Rate: 20V/µs
- Wide Bandwidth: 35MHz (G = +1)
- High Open-Loop Gain: 120dB
- Unity Gain Stable
- Low Quiescent Current: 2.6mA Per Channel
- Rail-to-Rail Output
- Wide Supply Range: ±2.25V to ±18V
Applications
- Professional Audio Equipment
- Broadcast Studio Equipment
- Analog and Digital Mixers
- High-End A/V Receivers
- High-End Blu-Ray Players
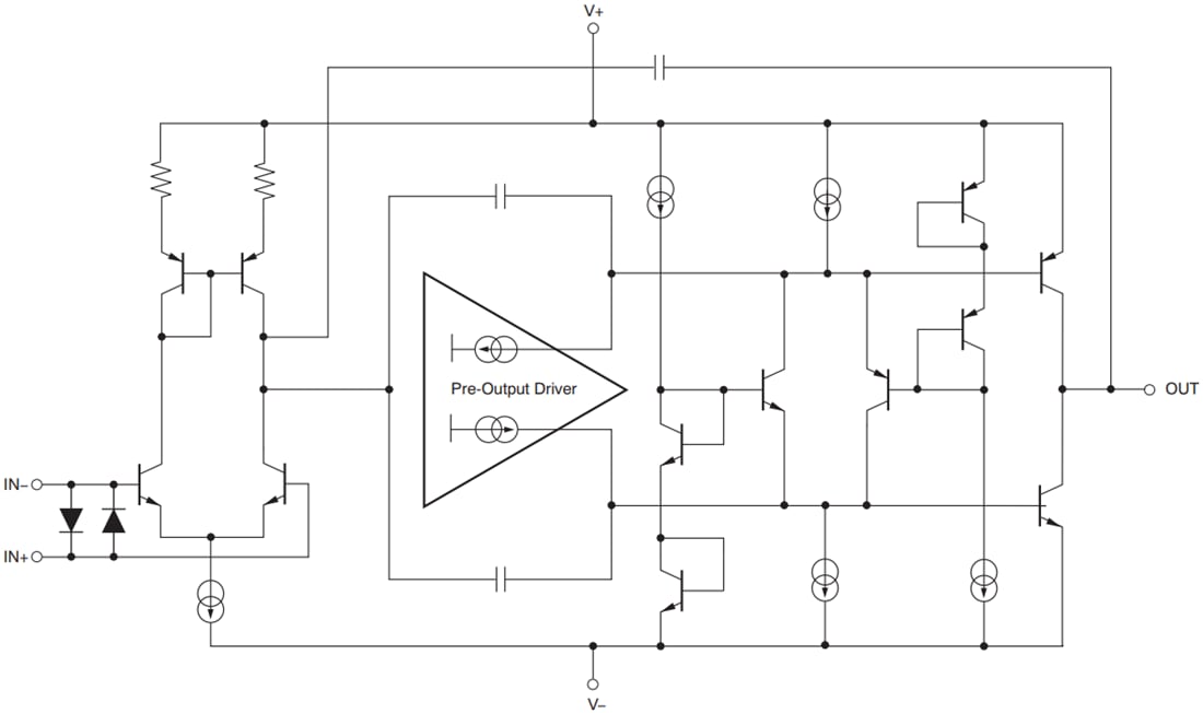
Simplified Schematic
發佈日期: 2012-02-13
| 更新日期: 2022-03-11
