OPA391 採用 Texas Instrument 的專有 e-trim™ 運算放大器技術,可實現獨特的超低偏移和低輸入偏移漂移組合,無需任何輸入切換或自動歸零技術。基於 CMOS 的技術平台還具有現代穩定的輸出級設計,可承受高輸出電容。該特徵可減輕典型低功率放大器常見的穩定性問題。
特點
- 24µA 低 IQ
- 1MHz 增益帶寬積
- 10fA 低輸入偏壓電流
- ±45µV(最大值)低偏移電壓
- ±1.2µV/°C 低漂移
- 1.7V 至 5.5V 低電源電壓運作
- 輸入共模範圍:超出軌 ±100mV
- 1V/µs 快速轉換速率
- 高負載電容驅動
- 60mA 高輸出電流驅動
- 軌至軌輸出
- EMI/RFI 過濾輸入
- SC-70 小型封裝
應用
- 便擕式電子
- 流量發送器
- 血糖監測器
- 流程分析(pH、氣體、力度、濕度)
- 溫度發送器
- 壓力發送器
- 醫療感測器貼片
- 建築自動化
- 可穿戴健身和活動監視器
- 氣體偵測器
- 類比安保攝錄機
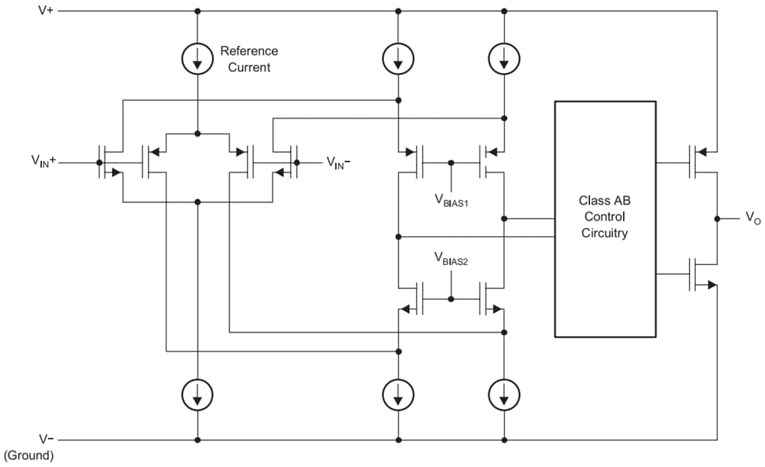
功能結構圖
發佈日期: 2021-03-11
| 更新日期: 2025-01-23

