Texas Instruments SN65HVD267 CAN Transceiver
Texas Instruments SN65HVD267 CAN Transceiver meets the ISO1189-2 High Speed CAN (Controller Area Network) physical layer standard. This device is designed for data rates in excess of 2Mpbs for CAN FD (CAN with flexible data rate) and greater than 1Mbps for CAN in short networks. The transceiver allows for enhanced timing margin and higher data rates in long and highly-loaded networks. The Texas Instruments SN65HVD267 provides many protection features to enhance device and CAN-network robustness. The device adds additional features, allowing easy design of redundant and multi-topology networks with fault indication for higher levels of safety in the CAN system.Features
- Meets the requirements of ISO11898-2
- Turbo CAN
- Specified for 2Mbps CAN FD (CAN with flexible data rate)
- Short and symmetrical propagation delay times and fast loop times for enhanced timing margin
- Higher data rates in CAN networks
- I/O voltage range supports 3.3V and 5V MCUs
- Ideal passive behavior when unpowered
- Bus and logic terminals are high impedance (no load)
- Power-up/down with glitch-free operation on the bus
- Protection features
- HBM ESD protection exceeds ±12 kV
- Bus fault protection (–27V to 40V)
- Undervoltage protection on supply terminals
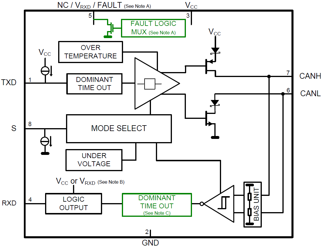
- Driver dominant time out (TXD DTO)
- SN65HVD267: Receiver dominant time out (RXD DTO)
- SN65HVD267: FAULT output terminal
- Thermal shutdown protection
- Characterized for –40°C to 125°C operation
Applications
- 2Mbps operation in CAN with flexible data rate networks
- 1Mbps operation in highly loaded CAN networks down to 10kbps networks using TXD DTO
- Industrial automation, control, sensors, and drive systems
- Building, security, and climate control automation
- Telecom base station status and control
- SN65HVD267: Functional Safety with redundant and multi-topology CAN networks
- CAN bus standards such as CANopen, DeviceNet, NMEA2000, ARNIC825, ISO11783, CANaerospace
Functional Block Diagram
發佈日期: 2017-05-16
| 更新日期: 2022-05-09
