Texas Instruments TCAN1164-Q1 Automotive CAN FD SBCs
Texas Instruments TCAN1164-Q1 Automotive CAN FD System Basis Chips (SBCs) are high-speed Controller Area Network (CAN) system basis chips that meet the physical layer requirements of the ISO 11898-2:2016 high-speed CAN specification. The transceiver supports both classical CAN and CAN FD networks up to eight megabits per second (Mbps) (TCAN1164-Q1) or 5Mbps (TCAN1164T-Q1).The Texas Instruments TCAN1164-Q1 supports a wide input supply range and integrates a 5V LDO output. The 5V LDO output (VCCOUT) supplies the CAN transceiver voltage internally and additional current externally.
Features
- AEC Q100 (Grade 1) Qualified for automotive applications
- Meets the requirements of ISO 11898-2:2016
- Functional Safety Quality-Managed
- Documentation available to aid in functional safety system design
- Wide input operational voltage range
- Integrated LDO for CAN transceiver supply
- 5V LDO with 100 mA output current capability
- Classic CAN and CAN FD up to eight Mbps (TCAN1164-Q1)
- Watchdog timer supporting multiple modes
- Timeout
- Window
- Question and Answer Watchdog (Q&A)
- Speeds up to five Mbps (TCAN1164T-Q1)
- Watchdog timer supporting multiple modes
- Operating modes programable via SPI
- Normal mode
- Silent mode
- Standby mode
- Advanced CAN bus fault detection support
- Defined behavior when unpowered
- Bus and IO terminals are high impedance (no load to operating bus or application)
- Protection features
- ±58V CAN bus fault-tolerant
- Load dump support on VSUP
- IEC ESD protection
- Under-voltage and over-voltage protection
- Thermal shutdown protection
- TXD dominant state timeout (TXD DTO)
- Extra-wide junction temperature support
- Available in the leadless VSON (14) package with wettable flank for improved automated optical inspection (AOI) capability
Applications
- Advanced driver assistance system (ADAS)
- Body electronics and lighting
- Automotive infotainment and cluster
- Hybrid, electric, and powertrain systems
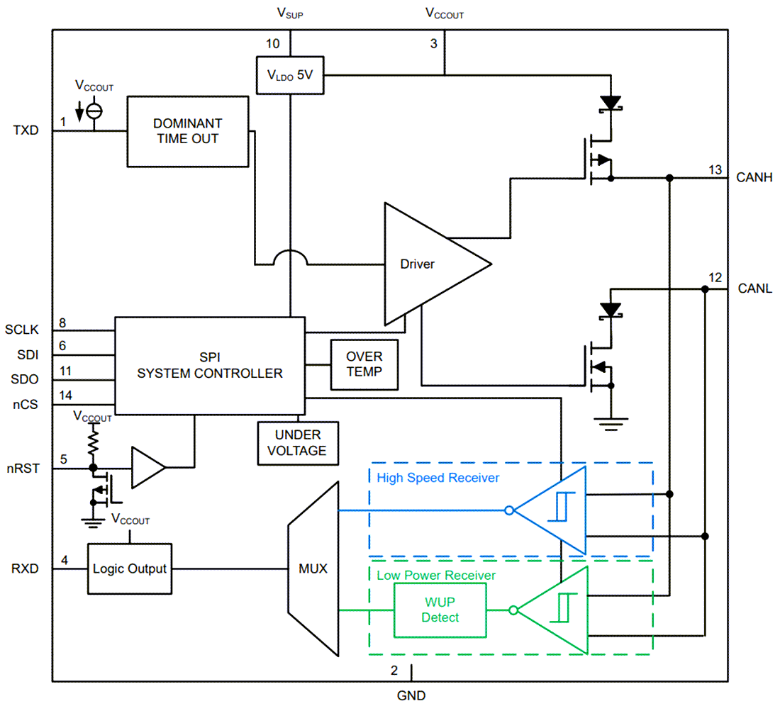
Functional Block Diagram
發佈日期: 2022-03-18
| 更新日期: 2025-02-27
