Texas Instruments TCAN340x-Q1 Automotive CAN FD Transceivers
Texas Instruments TCAN340x-Q1 Automotive Controller Area Network (CAN) FD Transceivers are compatible with the physical layer requirements of the ISO 11898-2:2016 high-speed CAN specification. These transceivers feature a 3.3V single-supply voltage that eliminates the 5V regulator, saving BOM cost and reducing PCB space. The TCAN340x-Q1 transceivers are Electromagnetic Compatibility (EMC) certified for classical CAN FD and CAN networks up to 5Mbps and up to 8Mbps operation in simpler networks. Protection features include ±58V Bus fault protection, undervoltage protection, TXD-Dominant Time-Out (DTO), and Thermal-Shutdown protection (TSD). Typical applications include automotive and transportation, body control modules, automotive gateway, advanced driver assistance systems (ADAS), and infotainment. The TCAN340x-Q1 devices are AEC-Q100 qualified for automotive applications.The TCAN3403-Q1 transceivers operate in normal mode and low-power standby mode, and the TCANC3404-Q1 transceivers operate in ultra-low-power shutdown mode. The TCANC3403-Q1 includes an internal logic level translation through the VIO pin, allowing the direct interface of the transceiver I/Os to 1.8V, 2.5V, or 3.3V logic levels. These CAN FD transceivers are available in SOIC-8/VSON-8 industry-standard and space-saving small-footprint SOT-23 packages.
Features
- AEC-Q100 qualified for automotive applications
- 3.3V single supply operation:
- Eliminates the 5V regulator, saving BOM cost and reducing PCB space
- Excellent EMC operation in homogeneous and heterogeneous networks
- Compatible with the requirements of ISO 11898-2:2016 physical layer standard
- Functional safety-capable:
- Documentation available to aid in functional safety system design:
- Support of classical CAN and optimized CAN FD performance at 2Mbps, 5Mbps, and 8Mbps
- Short and symmetrical propagation delays for enhanced timing margin
- 1.7V to 3.6V I/O voltage range supports (TCANC3403-Q1)
- ±30V receiver common mode input voltage
- Protection features:
- ±58V Bus fault protection
- ±8kV ISO 10605 ESD on bus pins
- Undervoltage protection
- TXD-Dominant Time-Out (DTO)
- Thermal-Shutdown protection (TSD)
- Operating modes:
- Normal mode
- Low power standby mode supporting remote wake-up request
- Ultra-low power shutdown mode (TCANC3404-Q1)
- Optimized behavior when unpowered:
- Bus and logic pins are high impedance (no load to operating bus or application)
- Hot-plug capable: power up or down glitch-free operation on bus and RXD output
- 8-Pin SOIC, small footprint SOT-23 and leadless VSON-8 package with wettable flanks for Automated Optical Inspection (AOI)
Applications
- Automotive and transportation
- Body control modules
- Automotive gateway
- ADAS
- Infotainment
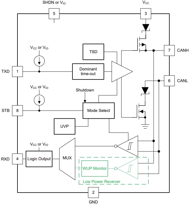
Functional Block Diagram
Schematic Diagram
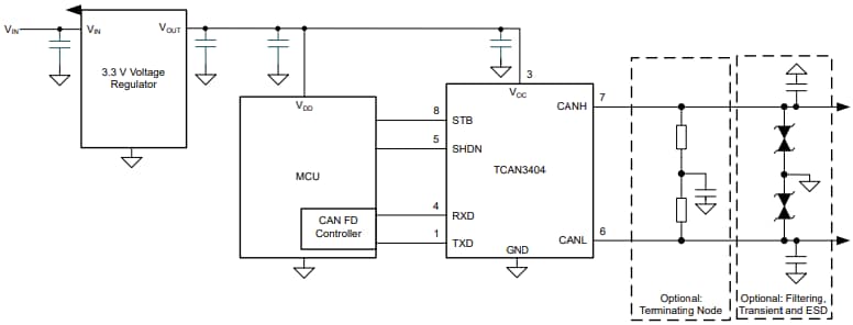
Typical Application Circuit Diagram
Additional Resources
發佈日期: 2024-07-23
| 更新日期: 2025-05-15
