Texas Instruments TCAN844-Q1 Automotive CAN FD Transceiver

Texas Instruments TCAN844-Q1 Automotive CAN FD Transceiver is a high-performance, fault-protected Controller Area Network (CAN) FD transceiver designed for automotive and industrial applications. This transceiver complies with the ISO 11898-2:2024 high-speed CAN physical layer standard and supports both classical CAN and CAN FD communication protocols, with data rates up to 5Mbps. The TCAN844-Q1 transceiver supports I/O voltage ranges from 2.9V to 5.25V, making it compatible with a wide range of microcontrollers. This transceiver features ±40V bus fault protection and ±12kV ESD protection. The TCAN844-Q1 device is AEC-Q100 qualified for automotive applications. Typical applications include body control modules, automotive gateway, Advanced Driver Assistance System (ADAS), and infotainment.

The TCAN844-Q1 transceiver operates in both normal and low-power standby modes, with remote wake-up capability via CAN bus. The protection features include Thermal-Shutdown (TSD), TXD-Dominant Time-Out (DTO), supply undervoltage detection, and ±40V bus fault protection. This device is available in compact SOIC-8, VSON-8, and SOT-23 package options.

Features

  • AEC-Q100 qualified for automotive applications:
    • ±12KV for CANH and CANL pins as per AEC Q100-002 Human Body Model (HBM) ESD protection
    • ±500V as per AEC Q100-011 Charged-Device Model (CDM) ESD protection
    • ±8KV (unpowered) IEC 61000-4-2 contact discharge
  • Compatible with ISO 11898-2:2024 physical layer standard
  • Functional safety-capable:
    • Documentation available to aid in functional safety system design
  • Support of classical CAN and optimized CAN FD performance at 2Mbps and 5Mbps
    • Short and symmetrical propagation delays for enhanced timing margin
  • TCAN844V-Q1 I/O voltage range supports 2.9V to 5.25V
  • Support for 12V battery applications
  • ±12V receiver common mode input voltage
  • Protection features:
    • ±40V Bus fault protection
    • Undervoltage protection
    • TXD-Dominant Time-Out (DTO)
      • Data rates down to 9.2kbps
    • Thermal-Shutdown Protection (TSD)
  • Operating modes:
    • Normal mode
    • Low power standby mode supporting remote wake-up request
  • Optimized behavior when unpowered:
    • Bus and logic pins are high impedance (no load to the operating bus or application)
    • Hot-plug capable: power up/down glitch-free operation on bus and RXD output
  • 8-pin SOIC, small footprint SOT-23, and leadless VSON-8 package with improved Automated Optical Inspection (AOI) capability

Applications

  • Automotive and transportation:
    • Body control modules
    • Automotive gateway
    • Advanced Driver Assistance System (ADAS)
    • Infotainment

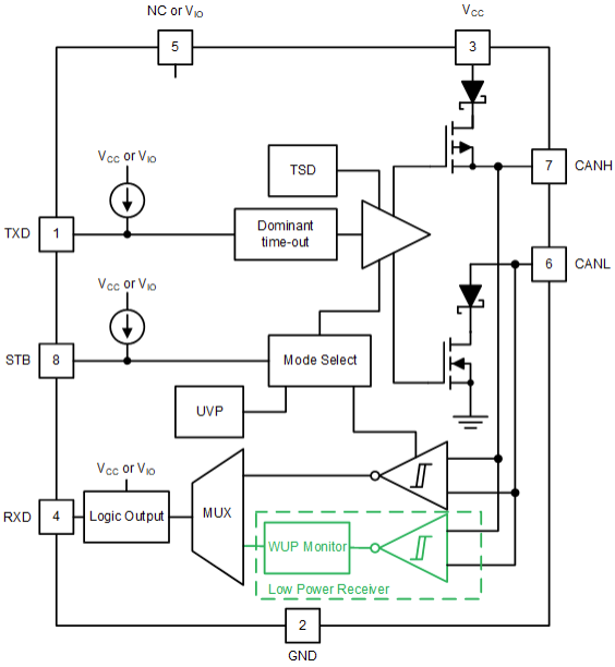
Functional Block Diagram

Block Diagram - Texas Instruments TCAN844-Q1 Automotive CAN FD Transceiver

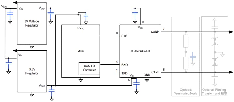
Typical Application Diagram

Application Circuit Diagram - Texas Instruments TCAN844-Q1 Automotive CAN FD Transceiver

Typical Characteristics Graph

Performance Graph - Texas Instruments TCAN844-Q1 Automotive CAN FD Transceiver

Simplified Schematic

Schematic - Texas Instruments TCAN844-Q1 Automotive CAN FD Transceiver
發佈日期: 2025-11-04 | 更新日期: 2026-02-03